- 0
- 0
- 0
- 0
- 0
- 0
- 0
- 0
- 王泽山院士是我国著名的火炸药学家,先生在含能材料领域的理论创新、技术发明、工程应用、学科发展等多个方面均作出了杰出贡献。先生首创的“发射装药学”,成为了我国武器发射装药设计的理论基础;原创的“低温感、等模块、远射程”发射装药技术,推动了我国武器更新换代并达到世界领先水平;始创的“废旧火炸药资源化利用技术”,开辟了一条军民融合新道路。先生是科学真理的探索者,他以卓越的学术思想和科学成就传承发扬了我国火药文明;先生是工程科技的攀登者,他以“国家科学技术最高奖”的光辉兴旺了我国火炸药事业;先生同样是人格精神的大勇者,他以“一辈子做好一件事”、“最美奋斗者”的身影成就了“四世同堂”的学术人文佳话。岁月不居,时节如流。今年是先生的九十华诞。先生弟子南京理工大学肖忠良教授,特携手本刊策划出版“含能材料趋势与发展探讨”专题,邀约含能材料学者撰文共同庆贺。在先生“求真务实、坚韧不拔、矢志强国”的感召下,论文如雪涌来,令人感动。囿于篇幅限制,专题仅刊出8篇综述,5篇研究论文,部分论文或在本期无法刊出,本刊特向本专题的所有来稿的作者、审稿专家表示诚挚感谢。流光照玉漏、分花有贤才、关山遥杳开别径,心思印容色、移晷忆清谈、筚路蓝缕传薪火。火药文明的赓续,靠的是火炸药人不断书写承前启后、继往开来的英雄史和精神史。莘莘学子,灼灼其华。《含能材料》:炸药行业的成就博览,含能材料的智慧平台(王院士对本刊的寄语),必与各位一起努力,循着先生指引的方向奋力向前。
- 复合固体推进剂作为发动机的动力源,其性能决定了发动机的性能水平。经过八十余年的研究,从最初的聚硫推进剂到丁羟推进剂、NEPE推进剂,我国推进剂的能量水平和综合性能取得了长足的进步。随着现代装备的发展,对复合固体推进剂高能量、高性能、强适应、长寿命和高安全、高质效、低制造成本等方面的综合性需求越来越强烈。 开展高性能推进剂创制与应用研究,包括新型高能物质创制、推进剂设计及结构调控新方法、成型新工艺与新装备,以及通过信息化、数字化、智能化技术赋能推进剂领域配方产品研究和制造技术开发,对实现推进剂性能和制造水平的跨越式提升,推进复合固体推进剂品种更新换代和制造能力转型升级具有重要的意义。 高性能推进剂创制与应用专题,选择刊载了推进剂领域的近期部分研究成果,包括观点1篇、研究论文9篇,综述3篇,以供国内外同仁一起交流,共同促进高性能推进剂技术发展。
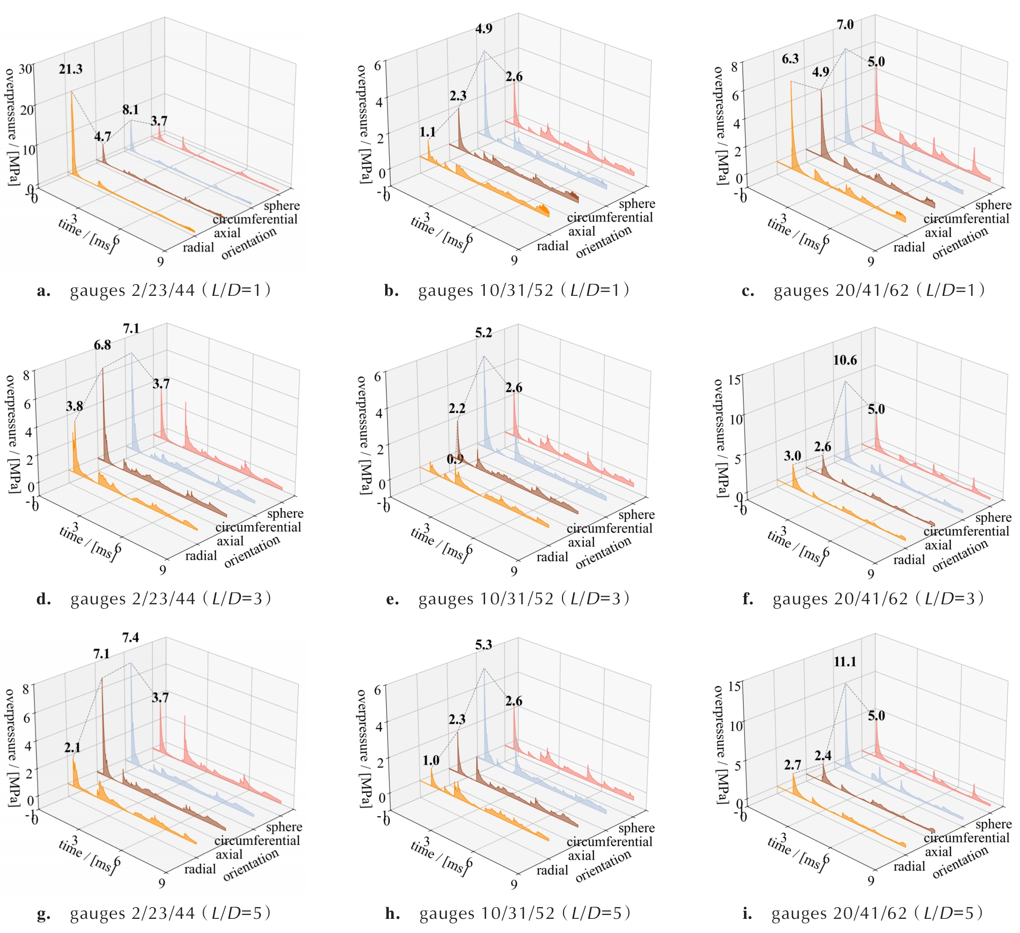
- 工程结构,如建筑、桥梁、道路、隧道、大坝、港口等,承载着现代文明运行和发展的物质基础,同时作为容纳社会活动的人造空间,其安全问题直接关系到社会的和谐稳定和经济的繁荣发展。当前,各种事件以及工业意外爆炸事故时有发生,此类事件的突发性和破坏性给公共基础设施和人民的生命财产安全带来了严重的威胁。因此,工程结构的爆炸毁伤分析与评估具有重要的科学意义和社会价值。相关科学问题包括但不限于:各类含能材料爆炸冲击波传播演化规律及其对工程结构的爆炸荷载特性的影响,爆炸冲击波造成的结构局部和整体毁伤模式,以及碎片、飞散物等对结构内部人员和设备的次生毁伤问题。此外,还包括爆炸作用下结构构件的损伤破坏、失稳导致整体结构的连续倒塌分析方法,结构在多次爆炸下的累积损伤以及爆炸-火灾等多灾害耦合风险评估等。 为此特组织出版“工程结构爆炸毁伤分析与评估”专题。本期专题共收到9篇论文,观点论文1篇,研究论文7篇,综述1篇,展示工程结构爆炸毁伤分析与评估中备受关注的热点问题。希望通过本专题的出版,促进相关领域学者的深度交流,凝聚多学科智慧,为提高公共基础设施安全防范能力,优化工程结构抗爆设计、强化应急管理和爆后修复提供重要支持和指导。
- 含能材料的高能化是国家的重大战略需求。从第一代单质含能材料TNT,到二代RDX、HMX,以及三代CL-20,它们的释能方式主要是CHON元素之间的氧化还原反应,能量极限为2.0—2.2TNT当量,进一步发展受限。全氮化合物材料是以高生成焓、N-N高能键断裂释能方式为主要特征的新一代含能材料,理论估算能量极限可以达到3.0TNT当量以上,但其常态稳定性和制备过程的复杂性,导致发展过程缓慢。在CHON与全氮之间寻求一个中间物质状态,即高氮化合物,其释能方式以高能键断裂为主,辅以氧化还原反应耦合协同增效,这样为其能量水平大于2.2TNT当量物质创制,提供了实施可能性,设计同时兼顾了能量稳定性安全性制备难易程度的平衡关系。高氮含能化合物创制专题,选择刊载了高氮/全氮含能化合物的近期部分研究成果,包括观点1篇,研究论文10篇,综述2篇,以供国内外含能材料创制和应用同仁一起交流,共同促进推动新一代含能材料发展进程。
- 云爆/温压含能材料与传统混合炸药相比,具有高能量、高安全特征,可形成长时高温、高压、窒息等传统炸药不具备的毁伤效应,特别适用于打击丘陵、丛林、堑壕、碉堡等半封闭或封闭空间内的有生力量,并形成强大的心理震慑。21世纪以来,云爆/温压含能材料的多次应用,取得了良好的效果,近年更被世界各国争相研制。 尽管云爆/温压含能材料已经实现了初步应用,呈现良好的发展前景,但仍然存在诸如云爆燃料激波抛撒雾化机理不清晰、装药结构对温压炸药释能机制影响不明确、新型氧化剂应用安全性研究不完善、应用场景对毁伤效应影响规律研究不全面等问题。为此,本刊特组织出版“云爆/温压含能材料”专题。专题共收录6篇论文,其中观点1篇,综述1篇,研究论文4篇。从云爆/温压含能材料设计与应用过程中涉及到的燃料流变机制、炸药能量释放机理、新型氧化剂应用安全性、装药结构设计等方面探讨了该领域的研究进展。希望本专题的出版,可以加强相关研究人员的学术交流,共同推动我国云爆/温压含能材料相关科学技术的发展。 对所有来稿作者、审稿专家的大力支持表示衷心感谢。
- 改善材料性能、发展新型品种一直是含能材料研究的核心任务。任何材料的宏观性能都是由其化学组成和组织结构两个要素决定的,含能材料的发展以往偏重于组成变化,即研发新化合物和新配方,近年来,含能材料的多尺度结构对其性能的影响越来越受到关注,对含能材料结构的设计和调控已成为改善含能材料性能的有效手段,复合含能材料的组装也成为新材料创制的一个深具潜力的方向,为含能材料的发展注入了新的活力。 为了更好地展示含能材料在微结构设计、制备及应用等技术方面的研究进展和新成果,促进含能材料能量与安全水平的双向提升,特组织出版“含能材料微结构设计、制备及性能”专题。本专题共13篇论文,其中观点1篇、综述1篇、研究论文11篇,介绍了含能材料不同的微结构设计、制备工艺、性能研究的基础理论或新技术。希望通过本专题的出版,促进含能材料相关领域学者的交流与合作,为含能材料技术的研究创新提供帮助,推动我国含能材料相关学科的健康持续发展。
- 爆炸产生的冲击波和破片会造成严重的杀伤和破坏作用。爆炸事故会给国民经济和人民生命财产造成巨大损失。含能材料的爆炸效应和安全防护已成为公共安全等领域中重点关注的问题。 近年来,我国的研究学者在含能材料等爆炸物的爆炸效应和防护结构分析设计方面取得了很多重要的创新性研究成果。本专题共收录论文10篇,其中研究论文9篇、综述1篇,对含能材料等爆炸物的爆炸效应、防护结构在爆炸冲击波及破片侵彻下的动态力学行为和防护机理进行了分析研讨,为推动爆炸防护技术的发展和含能材料的安全使用提供了科技支撑。
- 发射药是身管武器的动力能源,其设计的先进性是决定装备射程、精度、威力等性能的核心与关键。随着装备系统向数字化、信息化、智能化的方向发展,对发射药的能量、能量释放控制、环境适应性、武器匹配性等提出了更高的要求。 近年来,我国发射药科研工作者在新型功能添加剂设计、先进发射药制造工艺、能量释放控制方法、发射药综合性能评价、应用效应等方面取得了众多的研究成果,为提升我国发射药与装药的综合性能奠定了坚实的理论基础。为此,特组织出版“发射药与装药设计”专题。本专题共收到12篇论文,综述2篇,研究论文10篇,从科学原理、技术创新、工程应用等角度展示了发射药领域取得的新进展、新成果,并分析、展望了未来的发展方向。希望通过本专题的出版,促进发射药相关领域学者间的交流,为发射药技术的科学研究、行业管理、企业制造等提供参考,推动我国发射药技术的快速健康发展。
- 优先出版 |
- 预出版 |
- 当期目录 |
- 专辑论文 |
- 学术观察 |
- 年度排行 |
- 过刊浏览
-
优先出版日期:2026-02-12 DOI: 10.11943/CJEM2025261
摘要:“热点”是引发炸药冲击起爆或非冲击点火的关键诱因,而孔洞塌缩是其主要生成机制之一。鉴于炸药在实际服役中常承受1至10 GPa范围的中等冲击强度载荷,亟需深入理解该强度区间内孔洞缺陷演化与热点生成规律。为此,本文以含直径300 μm预制孔洞的奥克托今(HMX)晶体为研究对象,采用X-Pinch与可见光联合成像实验捕捉孔洞塌缩的动态过程,并结合考虑塑性功向热能转化的力-热耦合数值模拟,揭示了孔洞塌缩模式与热点生成机制。结果表明,在2.5 GPa冲击下,孔洞呈现各向同性周向塌缩,热点发光强度与塌缩程度呈正相关,温升过程分为两个阶段,即上游粘塑性变形引起的温度缓升和塌缩闭合时颗粒碰撞导致的温度骤升;当冲击强度增至3.5 GPa时,孔洞塌缩起始时间提前,月牙状形变更显著,力学响应呈现流体化特征,预示塌缩模式向射流冲击转变。本研究为中等强度冲击下炸药热点生成机理与安全性评估提供了实验观测与理论模拟的双重支撑。
-
优先出版日期:2026-02-12 DOI: 10.11943/CJEM2025265
摘要:针对发射药/超临界二氧化碳(SC-CO2)在弹射做功方面的应用潜力需求,通过与N2环境对比开展了热分析、静态燃烧与密闭燃烧试验,研究了单基药在CO2的热分解与燃烧特性。结果表明,CO2环境明显抑制单基药热解过程,其活化能最大值较N2环境升高15.53 kJ·mol-1;单基药在CO2环境下燃烧时间显著延长,7 MPa时较N2环境增加1729 ms,且SC-CO2中单基药燃烧火焰呈现内白外淡红的特殊形貌;密闭燃烧时,液态CO2相变吸热导致单基药点火延迟达12.20 ms,单基药在SC-CO2环境下作用时间处于10-2 s量级。初始压力增加有助于提升单基药在SC-CO2环境下能量释放速率。
-
优先出版日期:2026-02-12 DOI: 10.11943/CJEM2025271
摘要:聚丙烯(Polypropylene,PP)作为低密度高分子材料,其形成的射流具备可观毁伤威力,而微型无人机凭借成本低、适应性强、响应速度快等优势,可大幅提升作战效能,其搭载的战斗部需兼顾轻量化与毁伤效能双重需求。本研究探究了3D打印聚丙烯作为药型罩材料在微型无人机战斗部毁伤领域中的应用潜力,基于选区激光烧结(Selective Laser Sintering, SLS)技术制备微型薄壁聚丙烯药型罩,开展力学性能试验获取了3D打印PP材料的力学性能,并拟合了Johnson-Cook本构模型相关参数,结果表明该材料具有优异的延展性及应变率敏感性,动态屈服强度随应变率升高显著提升。结合 PER 理论与粘塑性理论分析了高分子聚合物射流成型过程,揭示其头部膨胀特性;通过静破甲试验及数值模拟,验证了3D打印PP射流在3~5 CD(CD为聚能装药的口径)下的毁伤威力。试验结果表明:4 CD下效果最佳,侵彻深度为 17.10 mm,扩孔效应显著。数值模拟结果显示,其侵彻深度为16.04 mm、开孔直径为7.986 mm,与实验数据高度吻合。进一步分析四种高分子聚合物射流及紫铜射流在5种不同维度上的性能,研究表明,所设计的3D打印聚丙烯药型罩可匹配微型无人机的搭载需求,为高效毁伤微型战斗部设计提供了理论依据及新思路。
-
优先出版日期:2026-02-12 DOI: 10.11943/CJEM2025259
摘要:射击残留物(GSR)是子弹发射过程中形成的微量颗粒,作为法庭科学的重要研究对象,在涉枪案件侦查中具有关键作用。目前,常规的GSR检测主要依赖于大型实验室仪器,但由于样品前处理复杂、送检流程耗时较长,难以快速提供分析结果,从而影响了现场侦查工作的决策效率。近年来,GSR现场快速检测技术因其操作简便、成本低、便于携带等特点受到广泛关注。该类技术无需依赖大型精密仪器,可在案发现场直接实施,并能够快速输出检测结果,既适用于GSR的初步筛查,也可作为最终确认的检测手段,已成为该领域的研究热点。因此,针对GSR现场快速检测技术的研究进展进行系统综述,重点介绍比色法、光谱法、质谱法、电化学法以及荧光标记法五类方法,对其优势与局限性充分分析,并与实验室检测技术的实际应用进行对比,最后提出未来的研究发展方向,以期为现场技术人员在实际检测工作中提供理论依据与方法参考。
-
张国杰, 谭磊, 邓启烨, 陈泓伟, 杨雅麟, 秦逸枫, 伍波
优先出版日期:2026-02-04 DOI: 10.11943/CJEM2025247
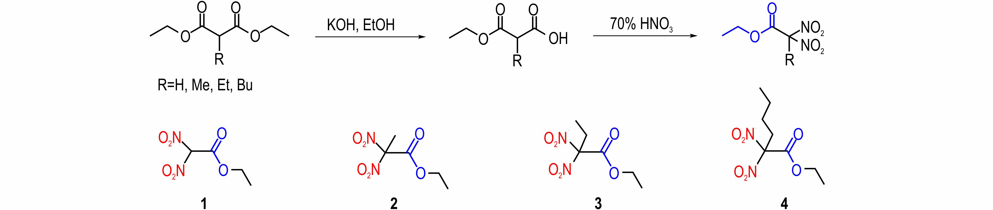
摘要:以吡唑并嘧啶稠环联四唑和三唑并嘧啶稠环联四环为原料,通过硝化反应合成中性含能化合物3-硝基-7-氨基-6-(1H-四唑-5-基)吡唑并[1,5-a]嘧啶(
3 )和2-硝胺基-7-氨基-6-(1H-四唑-5-基)-[1,2,4]三唑并[1,5-a]嘧啶(4 ),并利用嘧啶环中N原子的碱性,通过质子转移引入富氧含能阴离子NO3-和ClO4-得到硝酸盐(5 、7 )和高氯酸盐(6 、8 )。利用核磁共振波谱(1H NMR、13C NMR)、傅里叶变换红外光谱(FT-IR)和元素分析测试(EA)等对化合物进行表征。通过溶剂挥发法得到了化合物5 和7 的单晶,并通过X-射线单晶衍射法对其进行表征并进一步确认化合物5 和7 的单晶结构。通过真密度仪、差示扫描量热仪(DSC)、撞击感度仪、摩擦感度仪等进行理化性能和感度测试,同时理论计算了其生成焓和爆轰性能。结果表明,化合物4 ~8 的爆轰性能(7870~8471 m·s-1的范围内,爆压位于23.1~30.7 GPa)均优于TNT(Dv =6881 m·s-1,p=19.5 GPa)。通过质子转移形成硝酸盐(5 和7 )和高氯酸盐(6 和8 )的爆轰性能均优于其母体化合物3 和4 ,其中高氯酸盐8 (Dv=8471 m·s-1,p=30.7 GPa)爆轰性能最高,说明构建含碱性N原子的稠环联四唑结构,并通过改变富氧含能阴离子可以调控化合物的爆轰性能。 -
李杨, 顾玉乐, 王欣雨, 范红蕾, 孙佳琦, 李纯志, 吴晓青
优先出版日期:2026-02-07 DOI: 10.11943/CJEM2025228
摘要:为了研究水合肼在硝化棉基发射药中的扩散规律及其对发射药表层硝酸酯基梯度分布的影响,采用分子动力学模拟与实验验证相结合的方法对水合肼在梯度硝基发射药构筑过程中的扩散行为进行了研究,构建了NC/N2H4/H2O三元体系,考察了硝化棉含氮量、反应温度和水合肼浓度对扩散行为的影响;同时利用一步绿色合成法制备梯度硝基单基发射药,并结合超景深显微镜、拉曼线扫和X射线光电子能谱对结构及成分分布进行了表征。结果表明,硝化棉含氮量升高可显著增加扩散系数和自由体积分数,并增强径向分布函数峰值,说明高含氮量有利于水合肼迁移并强化其局部作用;温度和浓度升高同样促进扩散并增大自由体积分数,但径向分布函数峰值减小,反映出在更剧烈的分子运动下局部排布趋于分散,短程相互作用减弱。反应层厚度随温度和浓度增加而加深,硝酸酯基特征峰和N 1s含量均由外向内逐渐升高,呈现出梯度分布特征。
-
优先出版日期:2026-02-03 DOI: 10.11943/CJEM2025237
摘要:含能材料因其在国防、航天及特殊工程中的重要作用而备受关注,但其研发过程面临实验代价高、安全风险大和周期漫长等难题,显著制约了新型含能材料的快速迭代与应用落地。近年来,机器学习因其强大的数据建模与预测能力,逐渐成为推动化学与材料研究的重要工具。本研究综述了机器学习在化学合成中的最新应用进展,包括反应预测、合成路径规划及自动化合成等前沿方向,同时重点讨论了其在含能材料合成研究中的潜在价值与局限性。并总结了当前面临的主要挑战,包括数据匮乏与质量不足、安全性评估缺失以及实验验证与模型迭代受限。最后,展望了未来的发展趋势,即建立标准化与可共享的数据库以及发展适用于含能体系的高通量与自动化实验平台,旨在为实现含能材料的高效、智能合成提供理论参考与方法支撑。
-
优先出版日期:2026-02-05 DOI: 10.11943/CJEM2025240
摘要:以双环[3.3.1]壬-2,6-二酮为原料,经溴化、环合、还原脱溴等步骤构建了一种新型笼状骨架三环[3.3.1.03,?]壬-2,6-二酮,再通过酮羰基的肟化和偕二硝化合成了一种新型笼状含能化合物2,2,6,6-四硝基三环[3.3.1.03,?]壬烷。利用核磁共振、红外、元素分析对目标化合物进行了结构表征,通过X-射线单晶衍射确定了晶体结构,采用热重分析(TG)和差示扫描量热法(DSC)联用研究了目标化合物的热稳定性,通过EXPLO5预测了其爆轰性能。结果表明:2,2,6,6-四硝基三环[3.3.1.03,?]壬烷的晶体密度为1.69 g·cm-3,属单斜晶系,P2/n空间群,起始分解温度为186 ℃,计算爆速为7319 m·s-1,爆压为21.57 GPa,显著高于金刚烷型同系物2,2,6,6-四硝基金刚烷。
-
优先出版日期:2026-02-04 DOI: 10.11943/CJEM2025233
摘要:为提升固体发动机装药长期贮存性能评估的准确性,解决现有模型难以同时耦合温度与老化时间效应的关键问题,实现宽温域、全老化周期内松弛模量的高精度预测。基于复合改性双基推进剂在343.15 K下加速老化实验获取的应力松弛数据,应用时间-温度等效原理,通过引入老化时间作为内变量,构建了考虑老化效应的变温松弛模量模型。模型结果表明,在233.15~323.15 K的测试温度范围内,以及343.15 K高温加速老化0~100 d的条件下,模型预测曲线与实验数据均呈现良好的一致性,说明该模型能够有效反映CMDB推进剂松弛模量在宽温域和全老化周期内的变化规律。
-
优先出版日期:2026-02-04 DOI: 10.11943/CJEM2025231
摘要:氧化呋咱由于具有“潜硝基”结构而拥有高能量被广泛研究,但其稳定性相对较差限制了实际应用。本研究以二氰基氧化呋咱为原料,通过还原-肟化-环化缩合反应将氧化呋咱替换为呋咱结构,合成了稳定性更高的新型1,2,5-噁二唑桥联双1,2,4-噁二唑含能化合物(
1 ),对其硝化后得到3-(4-(5-氨基-1,2,4-噁二唑-3-基)-1,2,5-噁二唑-3-基)-1,2,4-噁二唑-5(4H)-酮(2 )。利用核磁共振(NMR)、元素分析(EA)和红外光谱(IR)对其进行了表征。此外,采用单晶X射线衍射法进一步验证了化合物的准确结构,化合物1 (斜方晶系,Pbcn空间群,Z=4, ρ=1.825 g·cm-3)与化合物2 ·3H?O(三斜晶系,P-1空间群,Z=2,ρ=1.641 g·cm-3)。化合物1 和2 的撞击感度均为40 J,摩擦感度为360 N,爆速分别为7921 m·s-1和7660 m·s-1,爆压分别为22.4 GPa和20.5 GPa,均高于传统炸药TNT(6881 m·s-1,19.5 GPa)。 -
优先出版日期:2026-02-04 DOI: 10.11943/CJEM2025251
摘要:为深入理解含能材料热分解行为,本文综述了量子化学计算、分子动力学模拟、热分析联用表征以及光谱与结构表征等主要研究技术的应用进展,总结了其在反应路径识别、能量释放与结构演化表征方面的优势与局限。量子化学计算可解析反应势能面与初始键断裂过程,但受计算规模限制,主要适用于小分子体系;分子动力学模拟能够追踪原子运动与能量转移,适于分析典型分解路径,但时间尺度有限;热分析联用技术可同步获取热效应与气相产物信息,而对瞬态中间体的识别能力仍存在不足;光谱与结构表征技术可分析相变、键重排与价态变化等过程,但受分辨率约束,难以捕捉快速结构演化。通过对不同技术的比较分析,未来研究需加强理论模拟与原位高分辨实验的协同,结合机器学习势能函数、高通量计算与多尺度建模方法,推动含能材料热分解机理研究向多尺度耦合与可预测建模方向发展,以提升对复杂热分解行为的表征与预测能力。
-
张艺, 于志宏, 徐菡卿, 陈浩, 周亮, 张兴高, 庄治华
优先出版日期:2026-02-07 DOI: 10.11943/CJEM2025260
摘要:含能材料的机械感度严重制约其安全应用,如何在保障高能量密度的同时实现低感度,是当前含能材料研究的核心难题。本文聚焦于含能材料表面包覆降感技术,综述了近年来主流的包覆技术与材料体系的研究进展。重点剖析了包覆层通过“填充与缓冲”、“能量吸收与隔绝”及“润滑作用”三大机制抑制“热点”形成与传播原理;归纳了水悬浮、乳液包覆法、原位聚合、喷雾法、微流控等关键技术的特点与适用性;全面评述了高分子黏合剂、碳材料、蜡类、含能材料、盐类、仿生材料及复合材料等七类包覆体系的降感效果与机制差异。通过评估不同包覆体系的综合性能与发展潜力,指出未来研究应聚焦于降感机理的深层揭示、包覆结构的智能化设计、工艺过程的精准控制以及多功能一体化新材料的创制,以推动工艺创新、过程精准控制、新材料体系创制与功能集成,全面提升含能材料能量与安全性的协同性。
-
李响, 赵孔勋, 李顺, 刘凯, 杨洪泰, 胥春景, 宣宇, 任良, 刘桂涛
优先出版日期:2026-01-12 DOI: 10.11943/CJEM2025221
摘要:聚四氟乙烯(PTFE)基活性毁伤材料因其高反应潜能与强燃爆后效,成为当前提升战斗部毁伤效能的关键材料之一,在高效毁伤领域备受关注。组分改性是优化此类材料性能的关键技术,通过引入不同组分添加物,可以有效调控PTFE基复合材料的力学强度和能量释放特性。本综述系统梳理并对比了活性组元、惰性组元及金属氢化物等改性体系的研究进展与功能特点。重点阐述了金属氢化物改性体系通过“分解释氢-原位增强-多路径反应耦合”机制,协同提升材料动态力学性能与冲击诱发释能特性的机理。在此基础上,分析了当前在氢化物稳定性、工艺相容性及低成本化方面面临的挑战,展望了新型包覆材料研发、先进成型技术革新等未来研究方向。
-
优先出版日期:2025-12-25 DOI: 10.11943/CJEM2025173
摘要:固体火箭推进剂的燃烧性能优化对发动机性能提升具有重要意义,其中铝颗粒因其高反应活性和高能量密度被广泛用作金属添加剂。基于气相五步反应机理构建了AP/HTPB/Al二维周期性三明治均质化稳态燃烧模型,并通过数值模拟与实验数据对比验证了模型的可靠性。研究发现,随着压力从0.2 MPa增至6.5 MPa,火焰结构呈现从预混燃烧向扩散燃烧转变的变化规律,同时热释放核心逐渐向燃烧表面靠近。在恒定压力条件下,推进剂的燃烧速率随超细铝粉(UFAl)含量的增加显著提高,而其压力指数则随UFAl含量的增加呈现先降后升的变化趋势,这意味着在提升燃速的同时需兼顾燃烧稳定性,两者之间存在一定的平衡区间。
-
张涛, 姬永超, 李卓, 陈家兴, 刘晓晗, 田丽敏, 梁文龙, 莫世良
优先出版日期:2025-12-22 DOI: 10.11943/CJEM2025163
摘要:为定量研究老化前后硝酸酯增塑聚醚(Nitrate Ester Plasticized Polyether,NEPE)推进剂在拉伸下的表面细观损伤,开展了不同老化时间(0,7 d,40 d,80 d)的热加速老化实验,采用场发射电子显微镜(FE-SEM)配合原位拉伸台进行了原位拉伸实验并数字化处理了拍摄图像。采用分形维数定量化表征分析了推进剂不同老化阶段细观损伤演化过程,研究了老化前后推进剂孔隙率法与分形维数法在细观损伤表征上的差异。结果表明:分形维数能有效表征不同老化阶段NEPE推进剂的表观损伤过程。当伸长率小于20%时,分形维数随伸长率增加而增大,且增速较快;当伸长率在20%~60%时,分形维数仍随伸长率增加而增大,但增速放缓,并发现老化时间越长,分形维数与伸长率的线性关系更显著的规律;当伸长率大于60%后,不同老化阶段推进剂分形维数随伸长率呈不规则变化。孔隙率法与分形维数法对比表征老化前后推进剂拉伸过程存在差异,且老化后差异更加显著,孔隙率法主要量化孔隙面积占比,分形维数法则表征表面形貌的粗糙度与复杂度特征。
-
优先出版日期:2025-12-23 DOI: 10.11943/CJEM2025230
摘要:为解决绿色高能氧化剂二硝酰胺铵(ADN)强吸湿性制约其工程应用的问题,制备ADN/六亚甲基四胺(HMTA)共晶并对其进行性能研究。采用溶剂挥发法制备ADN/HMTA共晶,通过单晶X射线衍射(SC-XRD)、X射线衍射(XRD)、傅里叶变换红外光谱(FT-IR)、有机元素分析(EA)、同步热分析(TG-DSC)、氧弹量热法、BAM撞击/摩擦感度测试及吸湿性测试,系统表征共晶的晶体结构、纯度、热性能、能量性能、机械安全性与吸湿性;借助Crystalexplorer构建2D指纹图谱对其分子间相互作用进行研究。结果表明,该共晶不对称单元中含2个ADN分子与1个HMTA分子,属单斜晶系C2/c空间群,密度为1.564 g·cm-3,分子间相互作用分析有效印证了共晶中形成了键长更短、强度更强的N─H…N氢键;XRD与EA验证共晶为纯相且ADN与HMTA摩尔比为2∶1;热性能方面,共晶熔点为130.2 ℃,比ADN高38.8 ℃,热分解起始温度为168.5 ℃,比ADN高14.3 ℃;能量性能方面,共晶生成焓为-492.55 kJ·mol-1,理论比冲值为201.07 s,爆速为7854 m·s-1、爆压为20.72 GPa;机械感度方面,摩擦感度为288 N,撞击感度大于50 J,均高于ADN;吸湿性能方面,25 ℃、70%相对湿度下共晶153 h的吸湿率为0,而ADN 48 h时吸湿率已达20.95%。ADN/HMTA共晶的制备有效解决了ADN的强吸湿性问题。
-
李响, 赵孔勋, 李顺, 刘凯, 杨洪泰, 胥春景, 宣宇, 任良, 刘桂涛
优先出版日期:2026-01-12 DOI: 10.11943/CJEM2025221
摘要:聚四氟乙烯(PTFE)基活性毁伤材料因其高反应潜能与强燃爆后效,成为当前提升战斗部毁伤效能的关键材料之一,在高效毁伤领域备受关注。组分改性是优化此类材料性能的关键技术,通过引入不同组分添加物,可以有效调控PTFE基复合材料的力学强度和能量释放特性。本综述系统梳理并对比了活性组元、惰性组元及金属氢化物等改性体系的研究进展与功能特点。重点阐述了金属氢化物改性体系通过“分解释氢-原位增强-多路径反应耦合”机制,协同提升材料动态力学性能与冲击诱发释能特性的机理。在此基础上,分析了当前在氢化物稳定性、工艺相容性及低成本化方面面临的挑战,展望了新型包覆材料研发、先进成型技术革新等未来研究方向。
-
优先出版日期:2026-02-12 DOI: 10.11943/CJEM2025261
摘要:“热点”是引发炸药冲击起爆或非冲击点火的关键诱因,而孔洞塌缩是其主要生成机制之一。鉴于炸药在实际服役中常承受1至10 GPa范围的中等冲击强度载荷,亟需深入理解该强度区间内孔洞缺陷演化与热点生成规律。为此,本文以含直径300 μm预制孔洞的奥克托今(HMX)晶体为研究对象,采用X-Pinch与可见光联合成像实验捕捉孔洞塌缩的动态过程,并结合考虑塑性功向热能转化的力-热耦合数值模拟,揭示了孔洞塌缩模式与热点生成机制。结果表明,在2.5 GPa冲击下,孔洞呈现各向同性周向塌缩,热点发光强度与塌缩程度呈正相关,温升过程分为两个阶段,即上游粘塑性变形引起的温度缓升和塌缩闭合时颗粒碰撞导致的温度骤升;当冲击强度增至3.5 GPa时,孔洞塌缩起始时间提前,月牙状形变更显著,力学响应呈现流体化特征,预示塌缩模式向射流冲击转变。本研究为中等强度冲击下炸药热点生成机理与安全性评估提供了实验观测与理论模拟的双重支撑。
-
优先出版日期:2026-02-12 DOI: 10.11943/CJEM2025265
摘要:针对发射药/超临界二氧化碳(SC-CO2)在弹射做功方面的应用潜力需求,通过与N2环境对比开展了热分析、静态燃烧与密闭燃烧试验,研究了单基药在CO2的热分解与燃烧特性。结果表明,CO2环境明显抑制单基药热解过程,其活化能最大值较N2环境升高15.53 kJ·mol-1;单基药在CO2环境下燃烧时间显著延长,7 MPa时较N2环境增加1729 ms,且SC-CO2中单基药燃烧火焰呈现内白外淡红的特殊形貌;密闭燃烧时,液态CO2相变吸热导致单基药点火延迟达12.20 ms,单基药在SC-CO2环境下作用时间处于10-2 s量级。初始压力增加有助于提升单基药在SC-CO2环境下能量释放速率。
-
张涛, 姬永超, 李卓, 陈家兴, 刘晓晗, 田丽敏, 梁文龙, 莫世良
优先出版日期:2025-12-22 DOI: 10.11943/CJEM2025163
摘要:为定量研究老化前后硝酸酯增塑聚醚(Nitrate Ester Plasticized Polyether,NEPE)推进剂在拉伸下的表面细观损伤,开展了不同老化时间(0,7 d,40 d,80 d)的热加速老化实验,采用场发射电子显微镜(FE-SEM)配合原位拉伸台进行了原位拉伸实验并数字化处理了拍摄图像。采用分形维数定量化表征分析了推进剂不同老化阶段细观损伤演化过程,研究了老化前后推进剂孔隙率法与分形维数法在细观损伤表征上的差异。结果表明:分形维数能有效表征不同老化阶段NEPE推进剂的表观损伤过程。当伸长率小于20%时,分形维数随伸长率增加而增大,且增速较快;当伸长率在20%~60%时,分形维数仍随伸长率增加而增大,但增速放缓,并发现老化时间越长,分形维数与伸长率的线性关系更显著的规律;当伸长率大于60%后,不同老化阶段推进剂分形维数随伸长率呈不规则变化。孔隙率法与分形维数法对比表征老化前后推进剂拉伸过程存在差异,且老化后差异更加显著,孔隙率法主要量化孔隙面积占比,分形维数法则表征表面形貌的粗糙度与复杂度特征。
-
李杨, 顾玉乐, 王欣雨, 范红蕾, 孙佳琦, 李纯志, 吴晓青
优先出版日期:2026-02-07 DOI: 10.11943/CJEM2025228
摘要:为了研究水合肼在硝化棉基发射药中的扩散规律及其对发射药表层硝酸酯基梯度分布的影响,采用分子动力学模拟与实验验证相结合的方法对水合肼在梯度硝基发射药构筑过程中的扩散行为进行了研究,构建了NC/N2H4/H2O三元体系,考察了硝化棉含氮量、反应温度和水合肼浓度对扩散行为的影响;同时利用一步绿色合成法制备梯度硝基单基发射药,并结合超景深显微镜、拉曼线扫和X射线光电子能谱对结构及成分分布进行了表征。结果表明,硝化棉含氮量升高可显著增加扩散系数和自由体积分数,并增强径向分布函数峰值,说明高含氮量有利于水合肼迁移并强化其局部作用;温度和浓度升高同样促进扩散并增大自由体积分数,但径向分布函数峰值减小,反映出在更剧烈的分子运动下局部排布趋于分散,短程相互作用减弱。反应层厚度随温度和浓度增加而加深,硝酸酯基特征峰和N 1s含量均由外向内逐渐升高,呈现出梯度分布特征。
-
优先出版日期:2026-02-04 DOI: 10.11943/CJEM2025233
摘要:为提升固体发动机装药长期贮存性能评估的准确性,解决现有模型难以同时耦合温度与老化时间效应的关键问题,实现宽温域、全老化周期内松弛模量的高精度预测。基于复合改性双基推进剂在343.15 K下加速老化实验获取的应力松弛数据,应用时间-温度等效原理,通过引入老化时间作为内变量,构建了考虑老化效应的变温松弛模量模型。模型结果表明,在233.15~323.15 K的测试温度范围内,以及343.15 K高温加速老化0~100 d的条件下,模型预测曲线与实验数据均呈现良好的一致性,说明该模型能够有效反映CMDB推进剂松弛模量在宽温域和全老化周期内的变化规律。
-
优先出版日期:2025-12-25 DOI: 10.11943/CJEM2025173
摘要:固体火箭推进剂的燃烧性能优化对发动机性能提升具有重要意义,其中铝颗粒因其高反应活性和高能量密度被广泛用作金属添加剂。基于气相五步反应机理构建了AP/HTPB/Al二维周期性三明治均质化稳态燃烧模型,并通过数值模拟与实验数据对比验证了模型的可靠性。研究发现,随着压力从0.2 MPa增至6.5 MPa,火焰结构呈现从预混燃烧向扩散燃烧转变的变化规律,同时热释放核心逐渐向燃烧表面靠近。在恒定压力条件下,推进剂的燃烧速率随超细铝粉(UFAl)含量的增加显著提高,而其压力指数则随UFAl含量的增加呈现先降后升的变化趋势,这意味着在提升燃速的同时需兼顾燃烧稳定性,两者之间存在一定的平衡区间。
-
优先出版日期:2026-02-12 DOI: 10.11943/CJEM2025271
摘要:聚丙烯(Polypropylene,PP)作为低密度高分子材料,其形成的射流具备可观毁伤威力,而微型无人机凭借成本低、适应性强、响应速度快等优势,可大幅提升作战效能,其搭载的战斗部需兼顾轻量化与毁伤效能双重需求。本研究探究了3D打印聚丙烯作为药型罩材料在微型无人机战斗部毁伤领域中的应用潜力,基于选区激光烧结(Selective Laser Sintering, SLS)技术制备微型薄壁聚丙烯药型罩,开展力学性能试验获取了3D打印PP材料的力学性能,并拟合了Johnson-Cook本构模型相关参数,结果表明该材料具有优异的延展性及应变率敏感性,动态屈服强度随应变率升高显著提升。结合 PER 理论与粘塑性理论分析了高分子聚合物射流成型过程,揭示其头部膨胀特性;通过静破甲试验及数值模拟,验证了3D打印PP射流在3~5 CD(CD为聚能装药的口径)下的毁伤威力。试验结果表明:4 CD下效果最佳,侵彻深度为 17.10 mm,扩孔效应显著。数值模拟结果显示,其侵彻深度为16.04 mm、开孔直径为7.986 mm,与实验数据高度吻合。进一步分析四种高分子聚合物射流及紫铜射流在5种不同维度上的性能,研究表明,所设计的3D打印聚丙烯药型罩可匹配微型无人机的搭载需求,为高效毁伤微型战斗部设计提供了理论依据及新思路。
-
张艺, 于志宏, 徐菡卿, 陈浩, 周亮, 张兴高, 庄治华
优先出版日期:2026-02-07 DOI: 10.11943/CJEM2025260
摘要:含能材料的机械感度严重制约其安全应用,如何在保障高能量密度的同时实现低感度,是当前含能材料研究的核心难题。本文聚焦于含能材料表面包覆降感技术,综述了近年来主流的包覆技术与材料体系的研究进展。重点剖析了包覆层通过“填充与缓冲”、“能量吸收与隔绝”及“润滑作用”三大机制抑制“热点”形成与传播原理;归纳了水悬浮、乳液包覆法、原位聚合、喷雾法、微流控等关键技术的特点与适用性;全面评述了高分子黏合剂、碳材料、蜡类、含能材料、盐类、仿生材料及复合材料等七类包覆体系的降感效果与机制差异。通过评估不同包覆体系的综合性能与发展潜力,指出未来研究应聚焦于降感机理的深层揭示、包覆结构的智能化设计、工艺过程的精准控制以及多功能一体化新材料的创制,以推动工艺创新、过程精准控制、新材料体系创制与功能集成,全面提升含能材料能量与安全性的协同性。
-
优先出版日期:2026-02-04 DOI: 10.11943/CJEM2025251
摘要:为深入理解含能材料热分解行为,本文综述了量子化学计算、分子动力学模拟、热分析联用表征以及光谱与结构表征等主要研究技术的应用进展,总结了其在反应路径识别、能量释放与结构演化表征方面的优势与局限。量子化学计算可解析反应势能面与初始键断裂过程,但受计算规模限制,主要适用于小分子体系;分子动力学模拟能够追踪原子运动与能量转移,适于分析典型分解路径,但时间尺度有限;热分析联用技术可同步获取热效应与气相产物信息,而对瞬态中间体的识别能力仍存在不足;光谱与结构表征技术可分析相变、键重排与价态变化等过程,但受分辨率约束,难以捕捉快速结构演化。通过对不同技术的比较分析,未来研究需加强理论模拟与原位高分辨实验的协同,结合机器学习势能函数、高通量计算与多尺度建模方法,推动含能材料热分解机理研究向多尺度耦合与可预测建模方向发展,以提升对复杂热分解行为的表征与预测能力。
-
2026,34(1):1-15, DOI: 10.11943/CJEM2025244
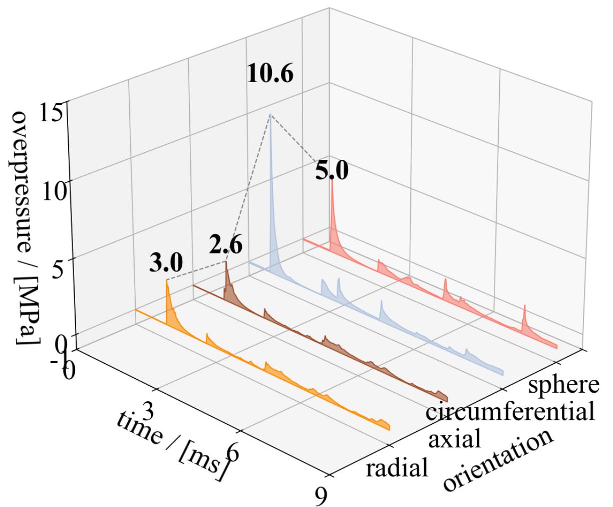
摘要:针对浇注炸药冲塞安全性评价试验中装药变形与点火响应机制不清的问题,发展了浇注PBX炸药粘弹粘塑性变形-多热点竞争点火模型,考虑微裂纹摩擦,微孔洞塌缩、局部粘性剪切流动生热等多种热点机制,开展了冲塞撞击下浇注炸药宏细观流变-点火响应模拟,获取了不同落高、冲塞长度与冲塞形状下炸药装药压力、剪切流动与点火响应规律。结果表明:冲塞撞击下装药点火响应过程由压力与剪切应变率共同驱动,两者在高位重叠时,其所导致的局部粘性剪切流动为主导热点机制。相同冲塞直径下,较大的冲塞长径比会诱发冲塞上方装药产生更高压力与剪切流动,伴随更长的冲塞作用时间,形成较大的冲量,使得装药点火更易发生,点火临界高度降低。相较于平头冲塞,卵形头冲塞会显著降低装药的点火临界高度。研究结果可为穿刺式低速长脉冲机械刺激下浇注炸药点火响应及其细观机制解读、异物刺入下弹药跌落安全性评价及数值计算表征方法构建提供技术支撑。
- 1
- 2
- 3
- 4
- 5
- 6
- 7
- 8
- 9
- 10
- 11
- 12
- 13
- 14
- 15
- 16
- 17
- 18
- 19
- 20
- 21
- 22
- 23
- 24
- 25
- 26
- 27
- 28
- 29
- 30
- 31
- 32
- 33
- 34
- 35
- 36
- 37
- 38
- 39
- 40
- 41
- 42
- 43
- 44
- 45
- 46
- 47
- 48
- 49
- 50
- 51
- 52
- 53
- 54
- 55
- 56
- 57
- 58
- 59
- 60
- 61
- 62
- 63
- 64
- 65
- 66
- 67
- 68
- 69
- 70
- 71
- 72
- 73
- 74
- 75
- 76
- 77
- 78
- 79
- 80
- 81
- 82
- 83
- 84
- 85
- 86
- 87
- 88
- 89
- 90
- 91
- 92
- 93
- 94
- 95
- 96
- 97
- 98
- 99
- 100
- 101
- 102
- 103
- 104
- 105
- 106
- 107
- 108
- 109
- 110
- 111
- 112
- 113
- 114
-
2026,34(1):16-25, DOI: 10.11943/CJEM2025184
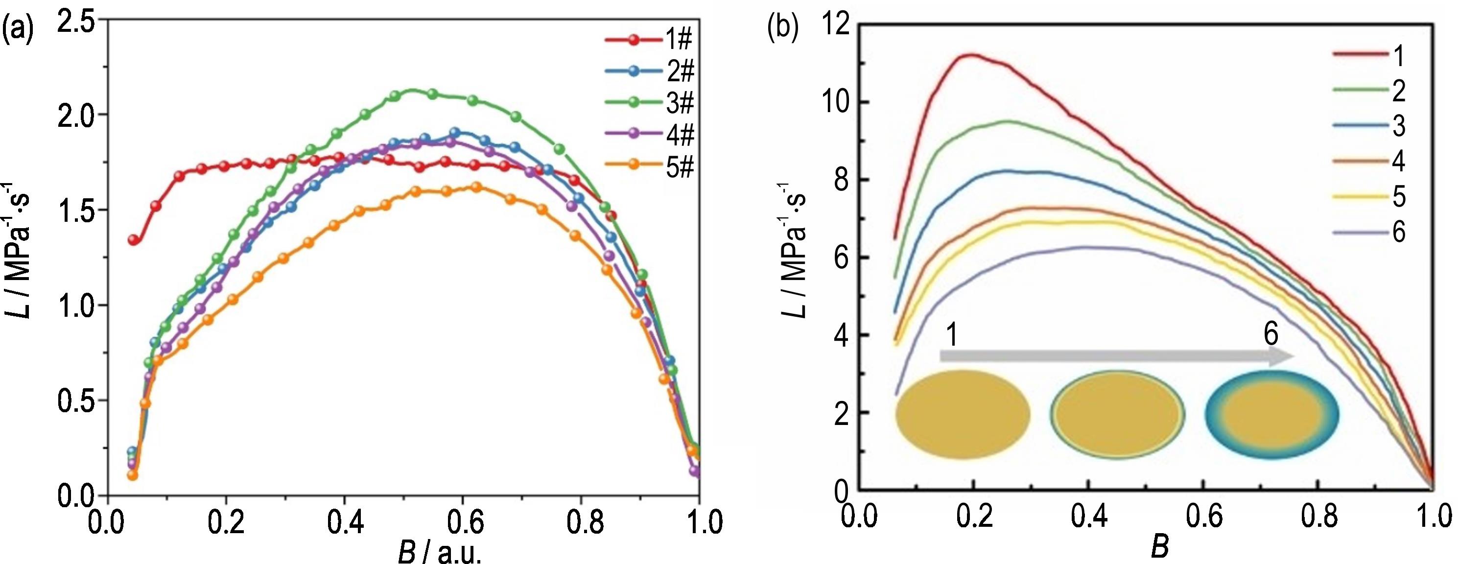
摘要:为推进退役HTPB推进剂的资源化利用,研究将其与含能凝胶复合制备了复合凝胶炸药:含三组元推进剂的复合炸药1-PxDyϕz、含9%RDX四组元推进剂的复合凝胶炸药2-PxDyϕz、含15%RDX推进剂的复合炸药3-PxDyϕz以及含20%HMX推进剂复合炸药4-PxDyϕz(x为推进剂P的含量,x=30%,40%,50%,y为粒径D的大小,y=5,10,15 mm,z装药尺寸ϕ的大小,z=40,50,65 mm),并对该复合凝胶炸药开展爆速、验证板毁伤及水下爆炸能量的研究,研究含不同推进剂的含量和粒度以及装药直径条件下的复合凝胶炸药能量特性。结果表明,1-PxDyϕz和2-PxDyϕz复合炸药中推进剂的含量增加会降低复合炸药的爆速和猛度,3-PxDyϕz和4-PxDyϕz随推进剂含量增加会使爆速和猛度提高。1-PxDyϕz ~4-PxDyϕz随推进剂粒度的减小均有助于复合炸药爆速和猛度的提升,并且装药直径增大显著增加毁伤能力。水下爆炸实验结果表明,1-PxDyϕz和2-PxDyϕz中推进剂的含量增加会降低水下总能量输出,3-PxDyϕz随推进剂含量增加总能量基本不变,4-PxDyϕz随推进剂含量增加会使水下总能量提高。此外,1-PxDyϕz ~4-PxDyϕz 随推进剂粒度的减小水下总能量呈现上升趋势。
-
2026,34(1):26-36, DOI: 10.11943/CJEM2025211
摘要:为研究多弹体错位序贯侵彻半无限靶过程中弹径与错位距离对后续弹体侵彻深度及偏转行为的影响规律,建立了多弹错位序贯侵彻混凝土靶侵彻深度理论模型及数值仿真模型,开展了多弹错位侵彻试验以验证模型的可靠性。结果表明:理论模型和数值模型计算得出的弹体侵彻深度、偏转角度与试验结果的最大偏差分别为6.7%和9.0%;多弹侵彻的错位距离存在一个区间,其下限为后续弹体发生偏转但不进入前序弹道的最大错位距离L1,上限为后续弹体几乎不受前序弹体影响的最小错位距离L2。该区间内,错位序贯侵彻可以有效增加后续弹体的侵彻深度,且前序弹体对后续弹体的运动轨迹具有导向作用;前序弹体对后续弹体的影响与错位距离呈负相关关系。在弹体以600 m·s-1的速度侵彻80 MPa混凝土靶的工况下,57 mm弹体第二发侵彻深度较第一发增加约30%,第三发侵彻深度较第二发增加可以达到25%;57,80,100 mm弹径弹体对应的L1分别为2倍、3倍、3.5倍弹径,L2分别为7倍、10倍、14倍弹径。
-
2026,34(1):37-44, DOI: 10.11943/CJEM2025152
摘要:为研究聚焦离散杆战斗部的毁伤效果,设计了受聚焦离散杆穿孔的典型圆筒结构靶标,通过AbaqusTM有限元仿真及静力学试验,模拟聚焦离散杆战斗部对结构的毁伤效能,并进行了实验验证。结果表明:在拉伸载荷下,聚焦离散杆穿孔圆筒结构极限载荷为无穿孔圆筒的19.22%,传统破片穿孔圆筒为91.08%,聚焦离散杆穿孔圆筒结构极限载荷较传统破片穿孔圆筒减少71.86%。在压缩载荷下,圆筒结构出现屈曲与断裂耦合失效,孔周应力集中减弱,聚焦离散杆穿孔圆筒结构极限载荷为无穿孔圆筒的68.76%,传统破片穿孔圆筒为93.84%,聚焦离散杆穿孔圆筒结构极限载荷较破片穿孔靶标减少25.08%,这一差异充分体现了不同载荷模式下毁伤效应的区别。数值仿真结果与试验数据在载荷响应量级和破坏趋势上表现出良好的一致性,最大相对误差控制在15%以内,验证了研究方法的可靠性。
-
2026,34(1):45-59, DOI: 10.11943/CJEM2025254
摘要:为解决传统测速技术在可重复使用性方面的局限性,提出了一种基于PVDF薄膜去极化特征的破片测速方法。通过解析PVDF薄膜在破片作用下的响应信号组成及各信号分量的频率响应特征,确立了以去极化信号为特征分量的破片着靶时刻识别准则;在此基础上,针对去极化信号高阻态、低幅值和高频响的采集需求,依据PVDF薄膜电压源等效模型,设计了基于源极跟随器的去极化信号采集方案,并对其调理电路中的各个模块进行了设计、选型、理论计算和仿真模拟;最后,以尺寸为210 mm×150 mm×0.05 mm的单块PVDF薄膜为测试对象,开展弹道枪试验,验证该测试方法的可行性和准确程度。试验结果表明:提出的测速方法能够有效测量破片着靶速度,且具备一定的可重复使用性,对比基于高速摄影获取的破片速度结果,速度测量偏差小于3.47%。
- 1
- 2
- 3
- 4
- 5
- 6
- 7
- 8
- 9
- 10
- 11
- 12
- 13
- 14
- 15
- 16
- 17
- 18
- 19
- 20
- 21
- 22
- 23
- 24
- 25
- 26
- 27
- 28
- 29
- 30
- 31
- 32
- 33
- 34
- 35
- 36
- 37
- 38
- 39
- 40
- 41
- 42
- 43
- 44
- 45
- 46
- 47
- 48
- 49
- 50
- 51
- 52
- 53
- 54
- 55
- 56
- 57
- 58
- 59
- 60
- 61
- 62
- 63
- 64
- 65
- 66
- 67
- 68
- 69
- 70
- 71
- 72
- 73
- 74
- 75
- 76
- 77
- 78
- 79
- 80
- 81
- 82
- 83
- 84
- 85
- 86
- 87
- 88
- 89
- 90
- 91
- 92
- 93
- 94
- 95
- 96
- 97
- 98
- 99
- 100
- 101
- 102
- 103
- 104
- 105
- 106
- 107
- 108
- 109
- 110
- 111
- 112
- 113
- 114
- 115
- 116
- 117
- 118
- 119
- 120
- 121
- 122
- 123
- 124
- 125
- 126
- 127
- 128
- 129
- 130
- 131
- 132
- 133
- 134
- 135
- 136
- 137
- 138
- 139
- 140
- 141
- 142
- 143
- 144
- 145
- 146
- 147
- 148
- 149
- 150
- 151
- 152
- 153
- 154
- 155
- 156
- 157
- 158
- 159
- 160
- 161
- 162
- 163
- 164
- 165
- 166
- 167
- 168
- 169
- 170
- 171
- 172
- 173
- 174
- 175
- 176
- 177
- 178
- 179
- 180
- 181
- 182
- 183
- 184
- 185
- 186
- 187
- 188
- 189
- 190
- 191
- 192
- 193
- 194
- 195
- 196
- 197
- 198
- 199
- 200
- 201
- 202
- 203
- 204
- 205
- 206
- 207
- 208
- 209
- 210
- 211
- 212
- 213
- 214
- 215
- 216
- 217
- 218
- 219
- 220
- 221
- 222
- 223
- 224
- 225
- 226
- 227
- 228
- 229
- 230
- 231
- 232
- 233
- 234
- 235
- 236
- 237
- 238
- 239
- 240
- 241
- 242
- 243
- 244
- 245
- 246
- 247
- 248
- 249
- 250
- 251
- 252
- 253
- 254
- 255
- 256
- 257
- 258
- 259
- 260
- 261
- 262
- 263
- 264
- 265
- 266
- 267
- 268
- 269
- 270
- 271
- 272
- 273
- 274
- 275
- 276
- 277
- 278
- 279
- 280
- 281
- 282
- 283
- 284
- 285
- 286
-
张清波, 雍顺, 李雅瑟, 谢浚尧, 周杨, 王成玲, 先明春
2026,34(1):60-69, DOI: 10.11943/CJEM2025245
摘要:桥箔表面直接集成飞片的一体化发火组件结构是爆炸箔产品的优化方向之一,可解决分体式结构在装配一致性上的问题,但一体化成型方式所带来的飞片运动形态差异性尚不可知,相关差异性对产品工作性能的影响程度也未有试验数据支撑,阻碍一体化爆炸箔技术的发展与优化。基于此,本研究通过数值模拟分析了一体化和分体式两种结构下飞片的运动形态,对其产生机理进行了探讨;基于非带药发火试验验证仿真结论,采用升降法进行爆炸箔产品性能对比,揭示了运动形态差异性对性能的影响程度。结果表明,一体化结构能确保飞片被快速剪切成型且呈现为平整圆片,运动过程也不易发生裂解,一体化结构下完整飞片的获得率可超过75%。一体化爆炸箔产品的最小全发火电压下降52V,且电压标准差从8.01V下降至6.08V,证明具备稳定运动形态的一体化飞片对发火具有促进作用。
-
2026,34(1):70-81, DOI: 10.11943/CJEM2025235
摘要:为了评估硝化纤维素塑化工艺的可靠性,采用机器学习的方法,以抗冲击强度作为主要评价指标,建立了硝化纤维素塑化的多因素二次回归模型。模型自变量包括塑化温度、含氮量、塑化时间、溶棉比及醇醚比,通过响应面法进行工艺参数交互作用分析。结果显示,各工艺参数之间均具有显著的交互作用。为了克服传统线性回归模型在小样本和强非线性条件下的局限性,引入随机森林模型并结合非线性修正机制,同时对小样本进行以高斯扰动为基础的数据增强,显著提升模型稳健性与可靠性,组合模型的决定系数(R2)为0.98,均方误差(MSE)为0.0341(kJ·m-2)2,5折交叉验证结果表明,模型的平均决定系数(R2)为0.95,平均均方误差为0.63(kJ·m-2)2,表明模型具有较高的拟合精度和良好的泛化能力。特征重要性分析表明,含氮量具有远高于其他变量的重要性,是影响抗冲击强度的主导因素。为硝化纤维素塑化工艺的参数优化与工艺可靠性评估提供了新的理论依据和方法支持。
- 1
- 2
- 3
- 4
- 5
- 6
- 7
- 8
- 9
- 10
- 11
- 12
- 13
- 14
- 15
- 16
- 17
- 18
- 19
- 20
- 21
- 22
- 23
- 24
- 25
- 26
- 27
- 28
- 29
- 30
- 31
- 32
- 33
- 34
- 35
- 36
- 37
- 38
- 39
- 40
- 41
- 42
- 43
- 44
- 45
- 46
- 47
- 48
- 49
- 50
- 51
- 52
- 53
- 54
- 55
- 56
- 57
- 58
- 59
- 60
- 61
- 62
- 63
- 64
- 65
- 66
- 67
- 68
- 69
- 70
- 71
- 72
- 73
- 74
- 75
- 76
- 77
- 78
- 79
- 80
- 81
- 82
- 83
- 84
- 85
- 86
- 87
- 88
- 89
- 90
- 91
- 92
- 93
- 94
- 95
- 96
- 97
- 98
- 99
- 100
- 101
- 102
- 103
- 104
-
2026,34(1):82-91, DOI: 10.11943/CJEM2025194
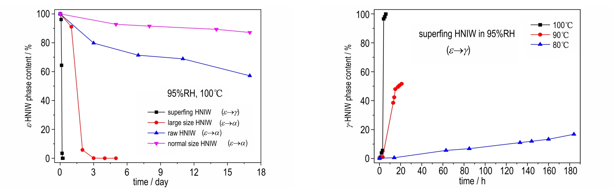
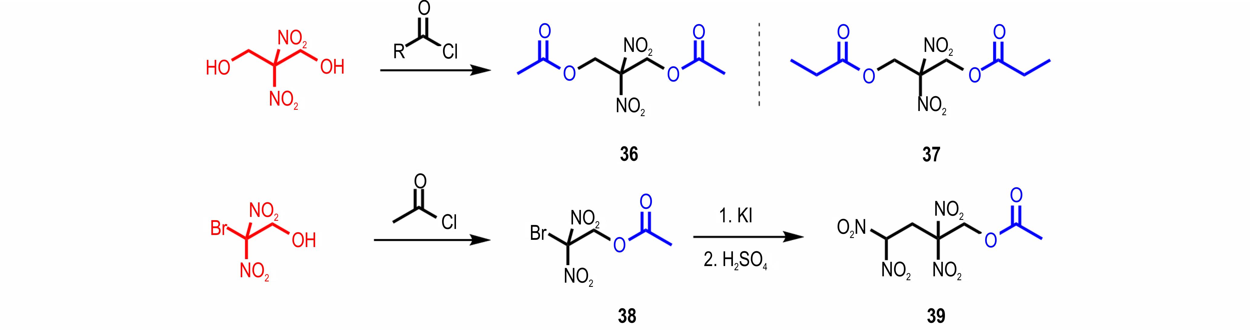
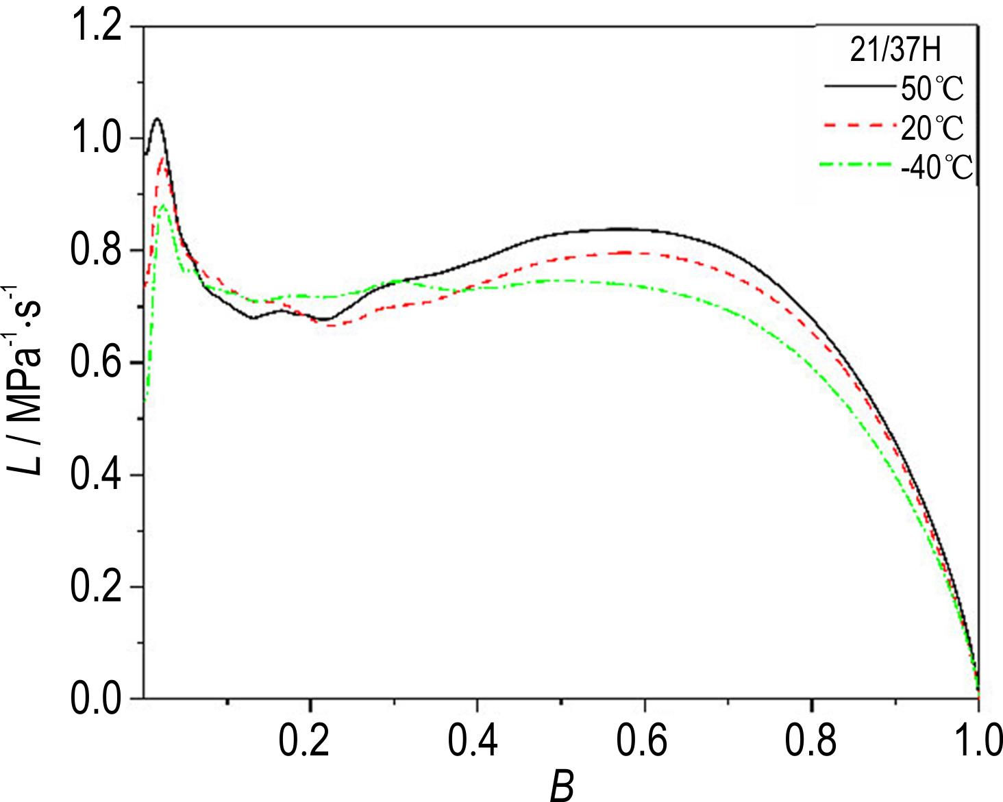
摘要:针对中小口径速射武器对发射药燃烧渐增性、烧蚀等方面提出的更高要求,研究提出了硬脂酸/二氧化硅/聚氨酯(SA/SiO2/PU)相变材料基包覆体系,结合流化床制备了包覆球扁药,通过差示扫描量热仪、拉曼光谱、扫描电镜、密闭爆发器等研究了发射药的相容性、热分解性能、微观结构、燃烧性能、安定性等。结果表明SA/SiO2/PU包覆体系与球扁药具有一级相容性,该包覆体系的熔化焓(ΔHm)和结晶焓(ΔHc)分别为39.02 J·g-1和39.46 J·g-1,相变过程可逆,化学稳定性好。微观结构表明球扁药表面包覆层致密均匀,当包覆时间为20 min时,包覆层厚度约为13 μm,与未包覆球扁药相比,包覆球扁药的初始活度L0和最大动态活度Lm分别降低47.94%和44.69%,动态活度差值(ΔL)增长至0.22 MPa-1·s-1,具有较高的燃烧渐增性。在安定性方面,包覆球扁药的产气量为1.04 mL·g-1,甲基紫变色时间延长了6.25%,表明包覆处理对球扁药安定性具有一定提升效果。
-
2026,34(1):92-99, DOI: 10.11943/CJEM2025197
摘要:为解决高能发射药因添加大量固体高能填充物导致的力学性能不足、感度高的问题,本研究以硝化纤维素为原料,异佛尔酮二异氰酸酯为偶联剂,聚乙二醇为柔性链段,通过两步接枝反应制备梯形硝化纤维素,并将其作为含能黏结剂部分取代硝化纤维素,采用半溶剂法制备梯形硝化纤维素基双基发射药,梯形硝化纤维素按照设计的反应路径形成了双链的分子结构。对所得的梯形硝化纤维素基双基发射药进行了相容性、热分解以及感度研究。结果表明,梯形硝化纤维素与硝化纤维素之间具有良好的相容性。制备得到的梯形硝化纤维素基双基发射药起始分解温度由190.20 ℃提升至200.89 ℃,热稳定性增强;特性落高值由15.4 cm提升至28.2 cm,撞击感度降低。
-
李曼曼, 任欣宇, 郭志罡, 岳春晖, 魏伦, 李强, 王琼林
2026,34(1):100-109, DOI: 10.11943/CJEM2025239
摘要:为探究双基片状发射药在压延过程中物料内部结构及力学性能的演变规律,通过系统取样分析吸收药团、薄压延(1、3、5、7次)、厚压延(1、3、5、7、10次)及精压延4个典型阶段的样品,综合运用扫描电镜(SEM)、微焦点CT(μ-CT)、傅里叶变换红外光谱(FTIR)、拉伸测试、动态热机械分析(DMA)及线胀系数测定等多种表征手段,深入揭示了物料在热-力耦合作用下的微观结构演化、组分相互作用及宏观性能变化。结果表明:薄压延阶段是主要的驱水过程,物料含水量由初始的22.6%降至0.46%,密度相应由1.474 g·cm-3提升至1.611 g·cm-3,NC纤维骨架清晰可见,塑化初步进行;厚压延阶段是塑化关键期,NG分子深入NC分子链间,破坏其原有氢键网络并形成新的分子间作用,致使材料断裂伸长率显著提升至50%以上,内部孔隙与缺陷基本消除,结构趋于均匀致密;精压延阶段则主要完成物料的最终定厚,物料内部结构与基本力学性能无明显变化。
- 1
- 2
- 3
- 4
- 5
- 6
- 7
- 8
- 9
- 10
- 11
- 12
- 13
- 14
- 15
- 16
- 17
- 18
- 19
- 20
- 21
- 22
- 23
- 24
- 25
- 26
- 27
- 28
- 29
- 30
- 31
- 32
- 33
- 34
- 35
- 36
- 37
- 38
- 39
- 40
- 41
- 42
- 43
- 44
- 45
- 46
- 47
- 48
- 49
- 50
- 51
- 52
- 53
- 54
- 55
- 56
- 57
- 58
- 59
- 60
- 61
- 62
- 63
- 64
- 65
- 66
- 67
- 68
- 69
- 70
- 71
- 72
- 73
- 74
- 75
- 76
- 77
- 78
- 79
- 80
- 81
- 82
- 83
- 84
- 85
- 86
- 87
- 88
- 89
- 90
- 91
- 92
- 93
- 94
- 95
- 96
- 97
- 98
- 99
- 100
- 101
- 102
- 103
2026年第34卷第1期
>爆炸与毁伤
>火工品技术
>推进与发射
-
-
-
-
-
-
-
-
-
-
-
-
-
-
-
-
-
-
-
-
-
-
-
-
-
-
-
-
-
-
-
-
-
-
-
-
-
-
-
-
-
-
-
-
-
推进剂
2021-2023 发表
-
-
发射药(2023年)
2021-2023 发表
-
安全毁伤
2021-2023 发表
-
火工品
2021-2023 发表
-
制备与性能
2021-2023 发表
-
晶体与显微分析
2020-2022 发表
-
化学推进剂
2021-2022 发表
-
-
-
-
-
-
-
热分解、安全性能与评价
2021-2022 发表
-
制备与性能——材料成型表征研究
2021-2022 发表
-
制备与性能——合成表征研究
2021-2022 发表
-
制备与性能——合成与性能研究
2021-2022 发表
-
-
-
-
推进与发射——推进剂构效关系
2021-2022 发表
-
推进与发射——推进材料制备与性能
2021-2022 发表
-
计算与模拟——结构约束下的材料结构与响应
2021-2022 发表
-
计算与模拟——材料结构演化
2021-2022 发表
-
计算与模拟——材料性能预测
2021-2022 发表
-
-
庆三八妇女节专辑-2021
2020 发表
-
-
-
-
-
-
-
-
-
分析检测
2020年
-
点火损伤
2020年
-
爆轰物理
2020年
-
出版专辑
虚拟专辑- 观点
- 综述
- 含能快递
2025,33(10):1135-1137, DOI: 10.11943/CJEM2025207
摘要:
2025,33(8):817-819, DOI: 10.11943/CJEM2025179
摘要:
2025,33(7):683-688, DOI: 10.11943/CJEM2025083
摘要:
2025,33(5):419-422, DOI: 10.11943/CJEM2024272
摘要:
2024,32(12):1257-1259, DOI: 10.11943/CJEM2024214
摘要:
2024,32(10):1011-1013, DOI: 10.11943/CJEM2024226
摘要:
2024,32(3):232-234, DOI: 10.11943/CJEM2024068
摘要:
2024,32(2):3-8, DOI: 10.11943/CJEM2023272
摘要:
2023,31(9):859-861, DOI: 10.11943/CJEM2023188
摘要:
2023,31(6):527-530, DOI: 10.11943/CJEM2023098
摘要:
2019,27(12):981-983, DOI: 10.11943/CJEM2019181
摘要:
2019,27(11):894-896, DOI: 10.11943/CJEM2019157
摘要:
2019,27(9):717-719, DOI: 10.11943/CJEM2019098
摘要:
2019,27(6):445-447, DOI: 10.11943/CJEM2019065
摘要:
2019,27(4):270-273, DOI: 10.11943/CJEM2018343
摘要:
2019,27(4):266-269, DOI: 10.11943/CJEM2018367
摘要:
2020,28(5):366-368, DOI: 10.11943/CJEM2020067
摘要:
2020,28(7):588-590, DOI: 10.11943/CJEM2019306
摘要:
2021,29(11):1021-1024, DOI: 10.11943/CJEM2021256
摘要:
2021,29(10):885-887, DOI: 10.11943/CJEM2021227
摘要:
2021,29(8):689-693, DOI: 10.11943/CJEM2021156
摘要:
2025,33(11):1354-1376, DOI: 10.11943/CJEM2025158
摘要:炸药球晶因其独特的微纳多级结构、多晶界和宏观上的各向同性,在安全、力学、释能效应等方面表现出许多优异或特殊性能,是当前炸药晶体形态调控的研究热点。本研究介绍了球晶概念、内涵和形态特征,系统总结了目前已报道的十二种炸药球晶的制备方法和性质性能研究状况,分析了影响炸药球晶的形成与形态特征的关键因素;讨论了晶体结构、添加剂与非晶体学分叉的作用机理;总结了炸药球晶在安全性、燃烧性能和力学性能等方面的变化规律并探讨原因。结合炸药球晶的发展现状和问题挑战,从形成机理、规模制备、纯度提升、表征方法、构效关系以及数据模型等六个方面进行了总结与展望。
刘丁, 张言, 牛诗尧, 赵凤起, 李思恒, 董英楠, 曲文刚
2025,33(11):1341-1353, DOI: 10.11943/CJEM2025016
摘要:含能材料燃烧是一个复杂的多阶段过程。通过研究热分解与燃烧反应,建立精准的燃烧反应动力学模型,可有效预测含能材料的热行为,对其合成、生产、运输、贮存及在现代武器装备中的实际应用都有重要意义。相比于传统含能材料,第三代含能材料的能量密度更高,对其热稳定性提出了更高的要求。综述了第三代含能材料,包括离子型含能材料和共价型含能材料的热性能及燃烧研究进展。分别从热分解图谱、热分解路径和机理以及燃烧性能研究三方面,阐述了典型第三代含能材料热性能与燃烧反应研究现状,指出了目前研究存在的不足,并展望了第三代含能材料热行为的研究方向,提出需构建多尺度耦合研究体系:基于新型试验设备的燃烧参数高精度测量、燃烧中间体精准诊断、以及量子化学-机器学习-流体力学跨尺度建模,实现从自由基机理到宏观火焰传播的全链条解析。
2025,33(10):1228-1254, DOI: 10.11943/CJEM2025188
摘要:对4类爆炸物现场快速检测技术(色谱-质谱联用技术、光谱分析技术、离子迁移谱技术、化学传感技术)的研究应用进展进行了综述,分析总结其适用对象、优点和局限性,并对其发展方向进行了展望。色谱-质谱联用技术中,气质联用技术(GC-MS)灵敏度高,适用于易挥发且热稳定炸药;液质联用技术(LC-MS)操作条件苛刻,但适用于大多数无机、有机炸药。光谱分析技术中,拉曼光谱(Raman)取样量小、操作简单,但对高感度炸药存在爆炸风险;太赫兹光谱(THz)安全性高、穿透性强,但易受环境影响,适用于具有特征吸收峰炸药。离子迁移谱技术(IMS)检测限低、响应快,但难兼顾分辨率与灵敏度,只适用于易挥发炸药。化学传感技术中,荧光探针法灵敏度高、选择性好、可视化,但抗干扰弱且操作复杂,化学比色法简便廉价、响应快,但易受干扰且大部分受限于可见光,两者皆仅适用于特定爆炸物。通过分析比较现有技术,提出未来研究方向应聚焦于多技术融合、设备小型化、抗干扰能力提升及多目标检测能力优化等方面,以提升检测方法的抗干扰、多目标现场快检与智能化水平,为完善爆炸物现场检测技术、确保安全保障工作的有效开展提供参考。
2025,33(9):1029-1049, DOI: 10.11943/CJEM2025093
摘要:高能低感单质炸药因其兼具高能量与高安全性能,在国民经济、军事工业以及航空航天领域展现出至关重要的作用,已成为当前含能材料研究领域的核心课题之一。近年来,围绕高能低感单质炸药分子创制,世界各国科学家开展了广泛的研究。研究系统梳理了自2001年以来报道的爆速超过8750 m·s-1、撞击感度低于15 J且热分解温度大于200 ℃的27种单质炸药,涵盖单环、多环及稠环三大类化合物。详细阐述了各类单质炸药的合成路径、结构特征及其性能表现,并深入分析了高能低感单质炸药创制过程中面临的挑战和瓶颈问题。此外,基于现有研究进展,对未来发展趋势进行了展望:提出应基于实际需求,强化分子设计能力,重点关注分子缺陷修复、合成工艺可行性、成本控制以及新兴技术在该领域的应用。
2025,33(9):1005-1014, DOI: 10.11943/CJEM2025150
摘要:混合动力火箭发动机是一种将不同相态的燃料和氧化剂分开储存的热化学推进方式,具有结构简单、成本较低和推力可调等优点,使其在军事和商业领域拥有广泛的应用前景,但是燃料的低退移速率及与力学性能的不平衡性制约了混合火箭发动机的发展。本论文总结和介绍了典型混合火箭发动机燃料的组成、燃烧特性、规律及提升燃料燃烧性能的关键技术,分析了增材制造型燃料的制备方法和燃烧性能。展望了未来先进混合动力火箭发动机燃料的发展方向和趋势,为该类发动机性能的提升提供借鉴与参考。
2025,33(9):1067-1083, DOI: 10.11943/CJEM2025168
摘要:双螺杆挤出技术因其卓越的混合能力、加工灵活性及安全性,成为含能材料连续加工领域的重要驱动力。研究综述了国外双螺杆挤出技术在含能材料领域,尤其是在推进剂、发射药及混合炸药连续制造中的关键应用进展,详细讨论了双螺杆挤出设备的类型、工艺流程及其模块化设计带来的工艺适应性和安全提升,总结了美、法、荷等国在推进剂和发射药连续化生产等方面的国际合作与产业化成果。最后,分析了当前该技术在精细均匀加工、安全监测和理论建模等方面面临的主要挑战,展望了其高端装备智能制造及绿色环保工艺的发展趋势,为双螺杆挤出技术高效、安全制造和创新含能材料加工提供理论基础和工程实践路径。
2025,33(9):961-980, DOI: 10.11943/CJEM2025138
摘要:含能材料的多尺度结构与刺激动态响应机制研究存在非均质特性及跨时空演化带来的实验诊断难题,制约了对其安全性和能量释放特性的深入科学认识。以中子源、同步辐射光源及大型激光为代表的大科学装置,凭借深穿透性、极端加载条件与高时空分辨能力,为解决这些问题提供了关键手段。综述了国内外大科学装置在含能材料的多尺度微结构、药柱残余应力、冲击加载物性、细观结构演化、爆轰反应特性等方面的研究进展,中子散射技术通过深穿透特性与轻元素灵敏性,实现了炸药内部微纳结构及残余应力的无损定量表征;高亮度X射线相衬成像和动态X射线衍射技术,以亚微米级分辨率揭示了冲击加载下缺陷动态演化过程,并原位捕捉了爆轰波阵面结构及纳米碳产物的动力学特征;强激光加载结合超快光谱技术,获取了炸药在高压下的Hugoniot数据和起爆反应机理。未来需开发多场耦合加载诊断平台,进一步提升装置时空分辨率,贯通多装置数据融合分析,为炸药动静态安全与反应特性认识、炸药结构设计与性能提升提供技术支撑。
2025,33(9):1050-1066, DOI: 10.11943/CJEM2025139
摘要:含柔性序列的羧酸酯小分子普遍具有钝感、低玻璃化转变温度(Tg)、制备工艺简单且本质安全性高、与固体推进剂组分兼容性好等特点,已成为研制低易损、低温强适应性配方首选增塑剂。然而含能基团的缺失导致此类增塑剂能量密度较低,不利于配方高能化发展。在酯类有机分子结构中引入能量较高、对热和机械刺激钝感的偕二硝基(─C─(NO2)2)含能基团,通过精准调控─C─(NO2)2的数量与结构分布、柔性烷基序列构型及其链段长度,协同发挥不同功能性基团的独特优势,是获得准理想含能增塑剂的关键。本研究从硝基酯类含能增塑剂的分子结构出发,详细研究了结构对其性能和应用价值的导向作用,总结了此类增塑剂构效关系的本质规律,提出了基于机器学习强化的分子结构设计与理论计算、高通量模式的材料制备技术及发动机配方应用验证相结合的研究模式作为未来含能增塑剂的重点研发策略。
2025,33(9):1015-1028, DOI: 10.11943/CJEM2025136
摘要:发射药的能量释放规律是决定枪炮武器性能的核心与关键因素之一,对其控制方法的研究具有重要意义。在分析发射药组分、结构和基本燃烧定律的基础上,对几何形状控制、表面钝感包覆、化学分子剪裁等能量释放规律控制方法的发展及演化进行了系统性归纳总结,剖析了近年来我国自主创新的控制方法与技术特点,展望了未来创新发展的方向。期望为我国发射药与装药应用的研究提供参考和指导。
2025,33(9):993-1004, DOI: 10.11943/CJEM2025100
摘要:富氮含能化合物因其高生成焓和清洁的分解产物,在推进剂、炸药和气体发生剂等研究领域受到了广泛关注。然而,作为富氮含能化合物的重要分支,全氮及具有链状氮结构的长氮链含能化合物的研发进展受到了阻碍,这主要源于氮源的缺乏以及高效构建氮链骨架的合成方法稀缺。通过对全氮离子型含能化合物,以及至少含有6个氮原子相连的长氮链含能化合物在设计思路、合成手段和突破进展方面进行了综述,为设计和开发具有里程碑意义的高能量密度材料提供参考。
2025,33(9):981-992, DOI: 10.11943/CJEM2025098
摘要:机器学习作为新兴的数据驱动技术,为含能材料的智能化研发提供了新的技术途径。然而,含能材料的数据稀缺与数据异构性并存的难题,已成为制约其建模精度与推广应用的核心瓶颈。围绕当前含能材料数据的获取路径与存在的问题,从“数量扩展”与“质量提升”两个维度评述了主流的数据优化策略。在数量扩展方面,介绍了简化分子线性输入规范(Simplified Molecular Input Line Entry System,SMILES)枚举、生成对抗网络(Generative Adversarial Networks,GANs)与迁移学习等技术在提升模型泛化能力中的应用进展;在质量提升方面,探讨了异常值识别、预处理规范、特征工程对增强模型鲁棒性与可解释性的作用。研究表明,合理的数据优化不仅能有效缓解数据匮乏问题,还能显著提升模型在小样本和复杂结构条件下的预测稳定性与结构外推能力。最后,提出构建高通量实验平台、统一数据标准及发展智能化闭环体系的未来方向,为推动含能材料的数据生态构建与智能研发提供了可行路径与方法参考。
2025,33(8):907-927, DOI: 10.11943/CJEM2024304
摘要:核壳结构能有效抑制Al基复合材料燃烧产生的大颗粒Al凝团,提升Al粉释能效率,改善Al粉的点火性能和燃烧释能特性。本研究从核壳结构Al基复合材料的特点出发,介绍了核壳结构Al基复合材料的研究进展,讨论了核壳结构Al基复合材料的常用制备方法,分析了不同组成对核壳结构Al基复合材料的燃烧性能、能量释放效率以及稳定性等方面的影响,并给出核壳结构Al基复合材料潜在的应用与发展方向:优化核壳结构制备技术并实现规模化生产的同时,调控包覆材料组分或在基体-包覆层界面构筑功能化介层,可有效改善材料燃烧过程中的传质传热特性。
2025,33(8):940-959, DOI: 10.11943/CJEM2025147
摘要:三氢化铝(AlH3)具有含氢量高、燃烧热值高、燃气分子量低等优点,一直被视为复合固体推进剂及炸药等领域理想高能燃料之一。研究系统综述了AlH3的制备方法、稳定化改性及应用研究进展,基于晶型控制、粒径调控、纯度优化等不同维度对比分析不同制备方法优劣特性,归纳总结了AlH3稳定化技术的最新研究动态及含AlH3固体推进剂在体系相容性、燃烧性能等方面的研究现状,探讨了AlH3未来工程化应用面临的挑战,并对AlH3作为高能燃料亟需开展的研究方向进行了展望:重点开展液相合成路径合成参数高通量筛选、转晶多相体系传热精准调控、合成过程安全控制研究,实现高品质AlH3安全放大制备;开展AlH3稳定化多尺度建模和性能预测,推动稳定化工作由“经验试错”向“智能设计”转型;多尺度解析AlH3的湿热稳定性及与推进剂组分相容性,开展适配推进剂材料体系的设计与筛选,依靠材料体系创新解决根源问题。
邓文文, 叶宝云, 邱绵汲, 张致源, 王泽宇, 安崇伟, 王晶禹
2025,33(8):928-939, DOI: 10.11943/CJEM2025085
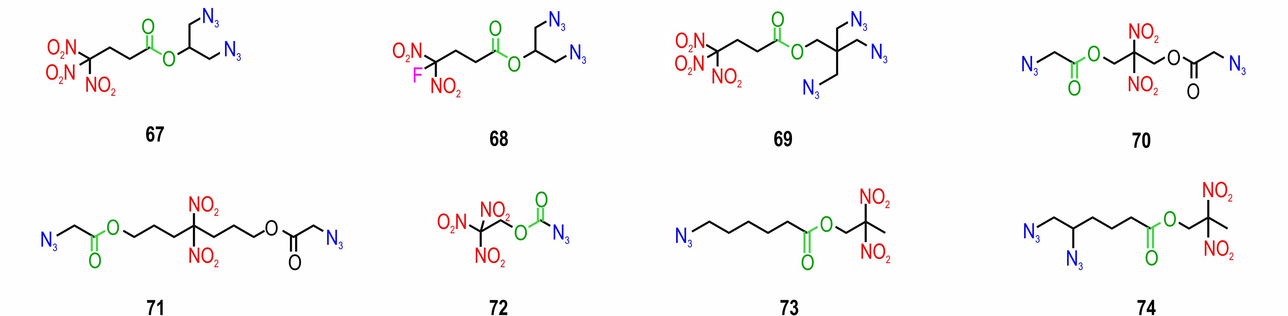
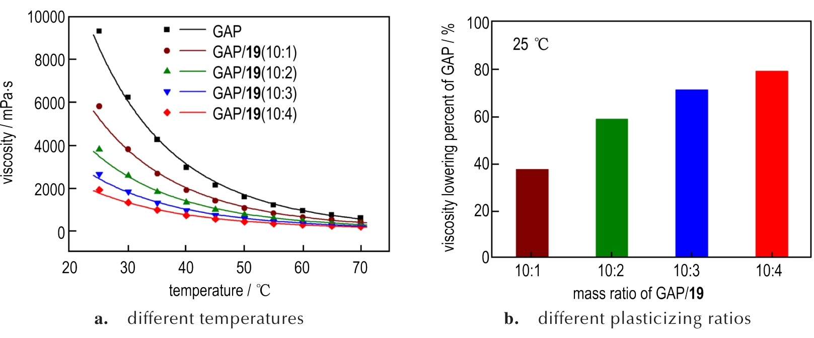
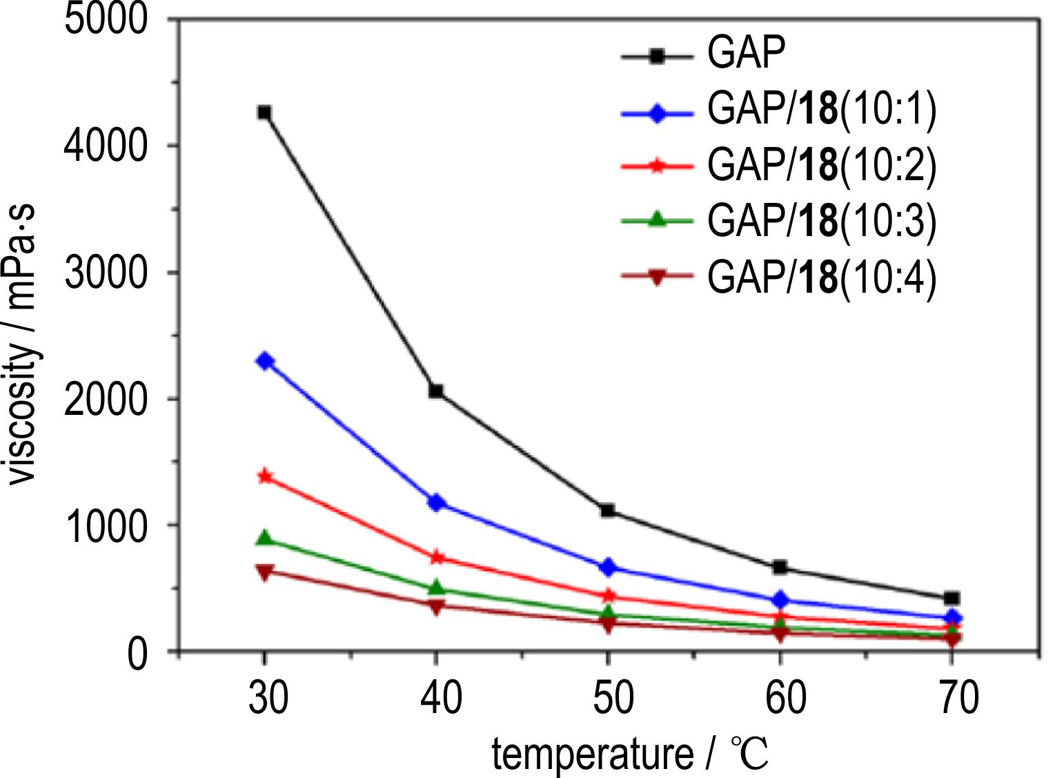
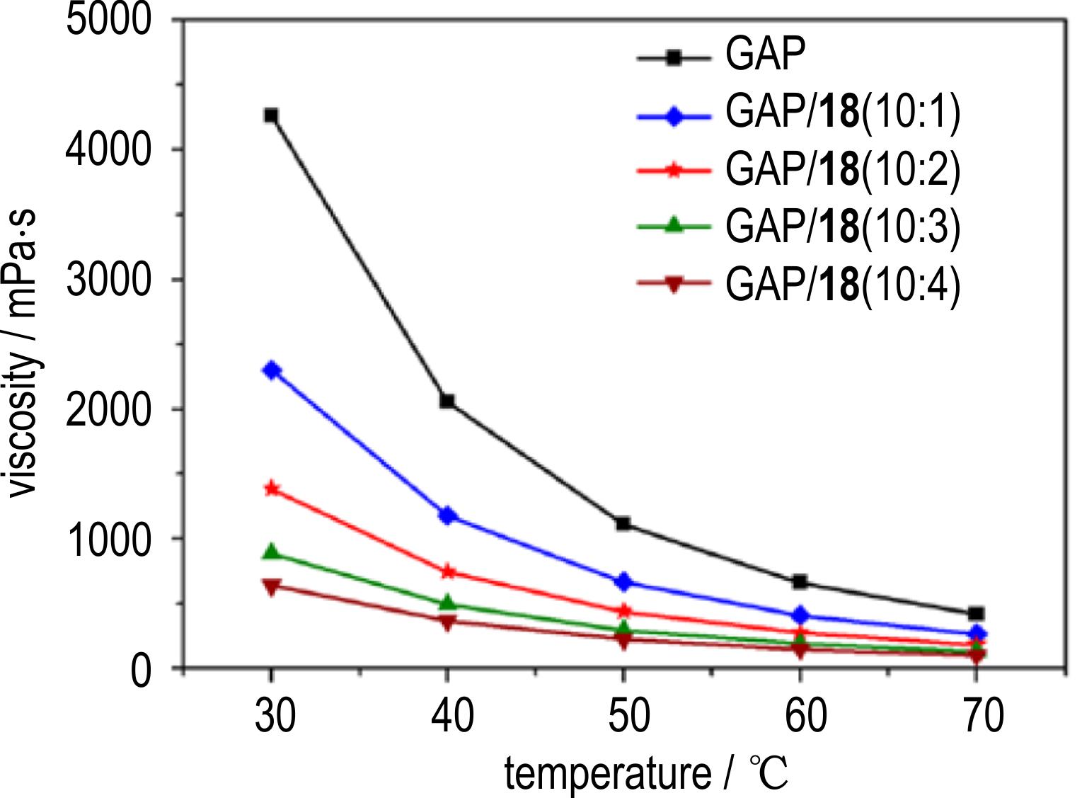
摘要:聚叠氮缩水甘油醚(GAP)作为一种含能聚合物,具有能量高和成膜性能好等特点,在推进剂、炸药等领域有广泛应用前景。综述了GAP合成工艺优化、GAP改性技术、GAP基含能热塑性弹性体(ETPE)及具有自修复功能的GAP基ETPE等方面的最新研究进展。分析了GAP两种合成方法,提出了发展安全、绿色、高效的GAP合成路线及现有优化工艺的完善与工程化应用是发展方向。针对GAP低温力学性能差、结构无规等问题,重点综述了共聚改性、互穿网络技术、微波辐射技术及氟化聚合物对GAP力学性能、热稳定性等方面的提升效果,提出了发展低成本改性工艺、深入研究GAP改性材料的长储性和环境适应性是推动改性GAP工程化发展的方向。综述了GAP基ETPE结构调控对力学性能、热稳定性和玻璃化转变温度的影响;特别是针对具有自修复功能的GAP基ETPE,国内外学者通过引入动态共价键和超分子作用机制,实现了对微缺陷的主动修复,显著提高了推进剂和炸药的力学性能与环境适应性。
2025,33(7):778-792, DOI: 10.11943/CJEM2025123
摘要:近年来,意外爆炸事故的频繁发生引发了防护工程学界对抗爆墙结构的深入研究和广泛应用。本研究根据抗爆墙的发展顺序、结构特点和抗爆机理,将抗爆墙分为传统抗爆墙和新型抗爆墙进行评述。传统抗爆墙主要采用传统建筑材料,通过墙体本身的特性来抵抗爆炸冲击波,而新型抗爆墙则通过材料和结构的创新进一步提高其抗爆性能。材料创新主要包括采用高强度材料、纤维增强复合材料等制作墙体、掺入墙体原材料(如混凝土)或贴于墙体表面,以提高墙体的整体强度和稳定性。结构创新则涉及多层墙体结构、夹层填充等设计,旨在通过发挥不同材料各自的性能优势来增强整体抗爆效果。本研究从抗爆性能评估、应用场景、试验和数值模拟方法以及其相关研究结果进行了总结归纳,涵盖了抗爆墙的材料选择、尺寸设计、形状优化和加固方法等关键因素,可为未来的抗爆墙设计提供参考依据。
李冬雪, 崔杨瑞, 阮可欣, 李林杰, 张雪飞, 周钰婷, 陆明, 许元刚
2025,33(5):523-553, DOI: 10.11943/CJEM2025071
摘要:多氮含能化合物因氮含量和能量密度大、热稳定性好、感度低、环保等显著性能而受到广泛关注。四唑在稳定唑类中氮含量最高、能量最高。将不同的含能环或取代基引入四唑骨架中有利于获得具有优异能量性能和适当感度的多氮含能材料。为此,研究系统综述了近200个四唑多氮含能化合物的合成方法,根据环的个数和连接方式对这些化合物进行了分类,并介绍了代表性含能化合物的物化和爆轰性能,并对其发展前景进行了展望:创制具有全新结构的四唑含能化合物、推动具有应用前景的化合物的工程化进程、开展化合物
52 (TKX-50)的应用研究。2025,33(5):505-522, DOI: 10.11943/CJEM2025026
摘要:N-NO2作为一种典型的含能取代基团,具有较高的作功能力,是典型炸药RDX、HMX、CL-20的能量来源。富氮杂环含能化合物因具有高生成焓、高密度、环境友好等特点而受到广泛的研究。由于富氮骨架NH位点亲电反应的活性不同和含能分子本身亚稳态结构,引入N-NO2存在较大困难。因此,通过总结各类富氮骨架N-NO2的合成反应及其性能,对于合成新型有实际应用前景的含能材料具有重要意义。本研究按照富氮含能骨架进行分类,依次对咪唑类化合物、吡唑类化合物、三唑类化合物以及六元富氮含能杂环化合物的N-NO2的合成、性能进行归纳总结,对杂环NH硝化的N-NO2富氮含能化合物未来的发展潜力和重点研究方向进行了展望,为新型N-NO2类含能材料的骨架设计、多官能团协同作用与合成提供借鉴和参考。
2025,33(4):404-415, DOI: 10.11943/CJEM2025019
摘要:3-硝基-1,2,4-三唑-5-酮(NTO)是典型的不敏感含能材料,兼具感度低、能量高以及制造工艺简单等特点,近年来受到了研究者们的广泛关注。NTO晶体形貌、粒度大小等结晶特性是其制造和应用的关键环节,直接影响产品的流散性、堆积密度、感度以及爆轰性能。研究从NTO结晶基础、粒度形貌调控、共晶及包覆角度系统综述了NTO结晶及改性技术研究进展,重点介绍了NTO在常用溶剂中的结晶热力学和动力学、以及球形化结晶技术,指出了通过共晶和包覆方法实现NTO能量和安全相互兼顾的有效策略。建议进一步开展或加强基于水体系的绿色结晶、球形单晶制备、结晶器设计与流场模拟等方面研究,为结晶工艺精确调控和工业生产提供支撑,加速形成满足不同应用场景的多规格NTO结晶产品。
2025,33(3):304-315, DOI: 10.11943/CJEM2024129
摘要:3D打印技术具有无模具、多材料、柔性化等特点,可以为单室多推力、多脉冲式等固体火箭发动机所需的特殊结构固体推进剂装药成型提供新的技术途径。当前,围绕固体推进剂的3D打印,国内外均开展了相关研究。本文重点介绍了粘合剂喷射、光聚合固化和材料挤出成形等典型3D打印工艺在复杂结构、梯度化结构、多材料一体化固体推进剂装药制造中的应用,总结了上述3种典型结构在3D打印装药制造中存在的关键问题。对未来的研究方向进行了展望,强调了针对未来异形异质固体推进剂装药制造需求,需重点关注低感度专用固体推进剂材料、大型药柱3D打印装备及绝热包覆打印技术等。
2025,33(2):198-211, DOI: 10.11943/CJEM2024243
摘要:含能聚醚黏合剂作为推进剂的骨架和基体,是促进推进剂的能量水平、力学性能、加工性能等不断改善的基础。然而,聚醚中的极性含能基团阻碍了分子链的运动,降低了高分子链的柔顺性,导致力学性能下降,制约了高能固体推进剂的发展。对含能聚醚进行共聚改性,引入柔性链段提高柔顺性是获得结构多样、性能可调聚醚的有效方法。本研究介绍了近年来含能聚醚引入不同类型的柔性链段,从主链柔性链段、侧链柔性链段两个角度展开综述,阐释其对含能聚醚黏合剂力学性能和加工性能的影响,并对含能聚醚黏合剂的柔性链结构设计研究进行了展望,为设计开发新型含能黏合剂提供方向。
应梓剑, 陈建波, 徐金江, 于谦, 何璇, 朱春华, 黄石亮, 杨希, 李诗纯
2025,33(1):82-101, DOI: 10.11943/CJEM2024097
摘要:分析表征技术是含能材料化学领域科研生产不可或缺的重要工具。含能材料分析表征技术主要包括色谱、质谱、波谱、光谱、热分析、显微、散射与衍射等,通过分析表征技术的定性/定量分析可获得含能材料的化学结构、组分含量、微观形貌等信息,进而为含能材料相关合成表征、质量控制、库存维护、公共安全、环境监测等场景提供重要的分析数据,极大推动了含能材料行业的发展。近年来,分析表征技术在传统分析的基础上,展现出了明显的多学科交叉融合特征,并逐步向自动化、智能化、原位在线、多尺度贯通、高时空分辨等方向发展。为了更加清晰、全面地掌握含能材料分析表征技术现状与趋势,研究系统综述了各主要分析手段的技术内涵、功能特点以及在含能材料领域的应用现状,并讨论了未来的发展趋势,为含能材料化学领域相关分析表征研究提供支撑。
- PDF下载排行
- HTML阅读排行
- 摘要点击排行
- 五年引用排行
-
2025,33(5):505-522 DOI: 10.11943/CJEM2025026
-
2025,33(4):404-415 DOI: 10.11943/CJEM2025019
-
2025,33(7):714-724 DOI: 10.11943/CJEM2025040
-
2025,33(7):778-792 DOI: 10.11943/CJEM2025123
-
2025,33(7):683-688 DOI: 10.11943/CJEM2025083
-
2025,33(7):766-777 DOI: 10.11943/CJEM2025021
-
2025,33(8):907-927 DOI: 10.11943/CJEM2024304
-
2025,33(8):817-819 DOI: 10.11943/CJEM2025179
-
2025,33(9):961-980 DOI: 10.11943/CJEM2025138
-
2025,33(8):940-959 DOI: 10.11943/CJEM2025147
-
2025,33(7):689-702 DOI: 10.11943/CJEM2025079
-
2025,33(5):485-496 DOI: 10.11943/CJEM2025018
-
2025,33(7):738-750 DOI: 10.11943/CJEM2024297
-
2025,33(8):817-819 DOI: 10.11943/CJEM2025179
-
2025,33(7):714-724 DOI: 10.11943/CJEM2025040
-
2025,33(7):766-777 DOI: 10.11943/CJEM2025021
-
2025,33(9):1029-1049 DOI: 10.11943/CJEM2025093
-
2025,33(8):907-927 DOI: 10.11943/CJEM2024304
-
2025,33(7):683-688 DOI: 10.11943/CJEM2025083
-
2025,33(6):573-580 DOI: 10.11943/CJEM2025047
-
2025,33(7):778-792 DOI: 10.11943/CJEM2025123
-
2025,33(8):898-906 DOI: 10.11943/CJEM2025140
-
2025,33(9):1067-1083 DOI: 10.11943/CJEM2025168
-
2025,33(5):497-504 DOI: 10.11943/CJEM2025031
-
2025,33(8):940-959 DOI: 10.11943/CJEM2025147
-
2025,33(4):404-415 DOI: 10.11943/CJEM2025019
-
2025,33(9):961-980 DOI: 10.11943/CJEM2025138
-
2025,33(5):505-522 DOI: 10.11943/CJEM2025026
-
2025,33(6):671-680 DOI: 10.11943/CJEM2025076
-
2025,33(6):573-580DOI: 10.11943/CJEM2025047
-
2025,33(9):961-980DOI: 10.11943/CJEM2025138
-
2025,33(4):404-415DOI: 10.11943/CJEM2025019
-
2025,33(7):683-688DOI: 10.11943/CJEM2025083
-
2025,33(5):505-522DOI: 10.11943/CJEM2025026
-
2025,33(8):940-959DOI: 10.11943/CJEM2025147
-
2025,33(7):714-724DOI: 10.11943/CJEM2025040
-
2025,33(6):557-564DOI: 10.11943/CJEM2025012
-
2025,33(7):778-792DOI: 10.11943/CJEM2025123
-
2025,33(6):658-670DOI: 10.11943/CJEM2025006
-
2025,33(8):907-927DOI: 10.11943/CJEM2024304
-
2025,33(6):671-680DOI: 10.11943/CJEM2025076
-
2025,33(9):1067-1083DOI: 10.11943/CJEM2025168
-
2025,33(9):1094-1102DOI: 10.11943/CJEM2025153
稿件在本刊官网发布后12个月的访问统计和5年引用次数的排行情况
- 2026/1/17 0:00:00 2026/3/2 11:41:35“党史微课” | 党的十八大以来的历史性变革积累了五条宝贵经验
- 2027/1/2 0:00:00 2026/3/2 11:41:35学习路上 | 跟着总书记重温长征精神 走好新时代长征路系列图解之二 科学应变 主动求变
- 2026/12/14 0:00:00 2026/3/2 11:41:35“党史微课” | 中国共产党为何作出抗美援朝决策
- 2026/12/3 0:00:00 2026/3/2 11:41:35学习路上 | 跟着总书记重温长征精神走好新时代长征路系列图解之一 实事求是 坚持真理
- 2026/11/19 0:00:00 2026/3/2 11:41:35“党史微课” | 如何理解中共八大的历史贡献
- 2026/3/14 0:00:00 2026/3/2 11:41:35风华雅韵,沉稳练达!《含能材料》编辑团队推荐的2025年度论文(三) NEW
- 2026/3/12 0:00:00 2026/3/2 11:41:35风华雅韵,沉稳练达!《含能材料》编辑团队推荐的2025年度论文(二) NEW
- 2026/3/12 0:00:00 2026/3/2 11:41:35《含能材料》《EMF》 恭祝大家新春快乐 NEW
- 2026/2/26 0:00:00 2026/3/2 11:41:35风华雅韵,沉稳练达!《含能材料》编辑团队推荐的2025年度论文(一)
- 2026/2/2 0:00:00 2026/3/2 11:41:35揭晓 | 2025最美封面
- 2026/10/27 0:00:00 2026/3/2 11:41:35特邀专题 | 含能材料趋势与发展探讨【2025 No.9】
- 2026/9/14 0:00:00 2026/3/2 11:41:35特邀专题 | 高性能推进剂创制与应用【2025 No.8】
- 2026/8/16 0:00:00 2026/3/2 11:41:35特邀专题 | 工程结构爆炸毁伤分析与评估【2025 No.7】
- 2026/7/3 0:00:00 2026/3/2 11:41:35特邀专题 | 高氮含能化合物创制【2025 No.5】
- 2026/3/25 0:00:00 2026/3/2 11:41:35【特邀专题】巾帼力量:在含能材料科学的贡献
- 2026/12/10 0:00:00 2026/3/2 11:41:35关于PBX正向设计的初步思考
- 2026/10/8 0:00:00 2026/3/2 11:41:35高性能复合固体推进剂的发展思考
- 2026/8/31 0:00:00 2026/3/2 11:41:35观点 | 深度学习技术赋能工程结构爆炸毁伤评估
- 2026/7/7 0:00:00 2026/3/2 11:41:35发展高氢多氮高焓含能材料
- 2026/1/21 0:00:00 2026/3/2 11:41:35燃料空气炸药发展趋势分析
- 2026/2/19 0:00:00 2026/3/2 11:41:35封面赏析五十八 | 尖端光电
- 2026/1/22 0:00:00 2026/3/2 11:41:35封面赏析五十七 | 光之初章
- 2027/1/2 0:00:00 2026/3/2 11:41:35封面赏析五十六 | 一行白鹭
- 2026/11/26 0:00:00 2026/3/2 11:41:35封面赏析五十五 | 光与分子的“共振之舞”
- 2026/11/13 0:00:00 2026/3/2 11:41:35封面赏析五十四 | 二维半导体的自旋–轨道耦合成像
- 2026/11/13 0:00:00 2026/3/2 11:41:35Energetic Materials Frontiers召开2025编委工作会
- 2026/10/8 0:00:00 2026/3/2 11:41:35第11届“纳米结构含能材料及应用技术”学术研讨会 第二轮会议通知
- 2026/8/1 0:00:00 2026/3/2 11:41:35征稿延期至2025年7月25日
- 2026/7/23 0:00:00 2026/3/2 11:41:35“2025年火炸药技术学术年会”会议通知
- 2026/7/23 0:00:00 2026/3/2 11:41:35第11届“纳米结构含能材料及应用技术”学术研讨会 第一轮会议通知
- 2026/8/23 0:00:00 2026/3/2 11:41:35贯通表里,涵广精微——黄明、段晓惠编著《炸药晶态控制与表征》
- 2026/5/13 0:00:00 2026/3/2 11:41:35宏篇大作 独创体系 ——肖鹤鸣等著《量子炸药化学及其拓展》
- 2026/2/19 0:00:00 2026/3/2 11:41:35含推进剂复合凝胶炸药的能量输出特性【2026 No.1】
- 2026/2/2 0:00:00 2026/3/2 11:41:352,4-二硝基苯甲醚的连续流动制备及反应动力学【2025 No.12】
- 2026/12/23 0:00:00 2026/3/2 11:41:35苝酰亚胺复合六硝基茋的光热与安全性能【2025 No.11】
- 2026/12/3 0:00:00 2026/3/2 11:41:35高燃烧热Ti/B/PTFE活性材料动态力学性能及释能特性【2025 No.10】
- 2026/11/2 0:00:00 2026/3/2 11:41:35大科学装置在含能材料研究中的应用【2025 No.9】
- 2026/3/14 0:00:00 2026/3/2 11:41:35稠环联四唑结构含能化合物的合成及性能 NEW
- 2026/2/26 0:00:00 2026/3/2 11:41:351,2,5-噁二唑桥联双1,2,4-噁二唑化合物的合成及性能
- 2026/2/26 0:00:00 2026/3/2 11:41:35三环[3.3.1.0³,⁷]壬-2,6-二酮的构建及其四硝基衍生物的合成
- 2026/2/19 0:00:00 2026/3/2 11:41:35机器学习赋能含能材料合成研究:进展和挑战
- 2026/2/9 0:00:00 2026/3/2 11:41:35冲塞载荷下浇注炸药局域化变形流动-点火响应模拟
- 2026/7/7 0:00:00 2026/3/2 11:41:35分明晓畅(120)炸药生命流程:爆炸效应(4)
- 2026/6/7 0:00:00 2026/3/2 11:41:35分明晓畅(119)炸药生命流程:爆炸序列(3)
- 2026/5/31 0:00:00 2026/3/2 11:41:35分明晓畅(118) 炸药生命流程:释能形式(2)
- 2026/4/29 0:00:00 2026/3/2 11:41:35分明晓畅(117)炸药生命流程:化学储能(1)
- 2026/4/15 0:00:00 2026/3/2 11:41:35分明晓畅(116)打开炸药理论的四把钥匙
小编08
小编07
小编06
小编05





















































































































































































































































































































































































































































































































































































































































































































































































































































































































































































































































































































































































































































































































































































































































































































































































































































































































